✨AI算命大師
議題選項
議題評分
#1986080 - 2018-05-31 06:02:56 Re: 這命造好壞論參半,斗數區裏無甚突破,轉投八字參詳, 以對照論說
老黄 離線
四季平安
註冊: 2014-01-16
文章數: 4295
我的理解, 馬是寅申兩隻馬, 八字寅申巳亥為四驛馬之地, 不是2014年午這個地支.

戌土生申金中之庚,七沖 辰土水庫生寅中甲木, 故財印兩礙.( 不客氣說強財破印)

寅申各自得到後台老板集團生助, 沖得轟轟烈烈.
↑回到頂端↑
#1986113 - 2018-05-31 10:42:39 Re: 這命造好壞論參半,斗數區裏無甚突破,轉投八字參詳, 以對照論說
麗水 離線
亢龍有悔
註冊: 2016-04-13
文章數: 882
壬丙戊壬
辰寅申戌

只是分享看法, 也不是說其他網友不確.

天干有丙戊, 寅中丙戊(根)可用、甲木不透而待用, 可以簡單說木已從火勢(丙坐長生火).
↑回到頂端↑
#1986128 - 2018-05-31 11:40:48 Re: 這命造好壞論參半,斗數區裏無甚突破,轉投八字參詳, 以對照論說
yungshow 離線
久盛不衰
註冊: 2016-10-05
文章數: 9384
張貼者: 廿廿
張貼者: yungshow
壬壬
辰戌

隔柱能冲,

水庫開,火庫恐開不了,門上灑水矣,

丙火早就死,,


若是丙火早就死,就該論從煞。

若不論從煞,丙火怎麼會早就死。

水庫在時,火庫在年。時之水庫之水如何衝年之火庫之火?


我說就是隔柱不能冲,

頂頭有人說地支双冲矣!
↑回到頂端↑
#1986135 - 2018-05-31 13:07:21 Re: 這命造好壞論參半,斗數區裏無甚突破,轉投八字參詳, 以對照論說
雙斗魂 離線
七星高照
註冊: 2014-06-20
文章數: 7836
張貼者: 麗水
壬丙戊壬
辰寅申戌

只是分享看法, 也不是說其他網友不確.

天干有丙戊, 寅中丙戊(根)可用、甲木不透而待用, 可以簡單說木已從火勢(丙坐長生火).

麗水大大提出了從格論點,很好,好的很。
不過,你還可以提出【更有力】的論點,來支持它。

申月節令,木火退氣而【抑】,金水進氣為【揚】。
木火會越來越沒啥鳥路用,金水卻將繁榮昌盛。

如此一來,此造的結論,又投入了【一個變數】。
_________________________
————————————————————————————————

版上免費論命,回覆以三帖為限。
三帖之後請私信提問,並洽詢付費方式(不想付費者請勿來信)。

无妄流教學招生,意者一律以微信報名。ID:hsktwg7

私下看命收費標準:
八字【精論、詳論】台幣貳萬元起(內容捌千字以上,服務期間三個月內)
八字紫微【合論】台幣叁萬元起(內容壹萬貳仟字以上,服務期間五個月內)
八字紫微七政【合論】台幣陸萬元起(內容貳萬字以上,服務期間五個月內)

範例:
http://destiny.to/ubbthreads/ubbthreads.php/topics/1869191#Post1869191

无妄流為高雄市私立永安兒童之家(孤兒院)勸募
網址 : www.shop2000.com.tw/高雄市永安兒童之家

銀行捐款專戶 : 台灣企銀 大發銀行
戶名:財團法人高雄市私立永安兒童之家
帳號:88112052369
↑回到頂端↑
#1986138 - 2018-05-31 13:30:16 Re: 這命造好壞論參半,斗數區裏無甚突破,轉投八字參詳, 以對照論說
廿廿 離線
雙喜臨門
註冊: 2010-12-03
文章數: 2181
張貼者: yungshow
張貼者: 廿廿
張貼者: yungshow
壬壬
辰戌

隔柱能冲,

水庫開,火庫恐開不了,門上灑水矣,

丙火早就死,,


若是丙火早就死,就該論從煞。

若不論從煞,丙火怎麼會早就死。

水庫在時,火庫在年。時之水庫之水如何衝年之火庫之火?


我說就是隔柱不能冲,

頂頭有人說地支双冲矣!


可是我的意思不是這樣啊,你誤解了!
_________________________
亂算乎?

看不懂的八字

反局

天元神趣經

2018年8月份封筆
↑回到頂端↑
#1986141 - 2018-05-31 13:41:19 Re: 這命造好壞論參半,斗數區裏無甚突破,轉投八字參詳, 以對照論說
雙斗魂 離線
七星高照
註冊: 2014-06-20
文章數: 7836

時日月年
壬丙戊壬
辰寅申戌

對於那些支持此造【身弱喜印比】的朋友,我要提醒你們一點。
木火運,雖然【表面上】看起來,都是好運。
然而事實上,只有木運是真正的好運,火運卻是【吉處藏凶】。
這是因為,木運【既助木、又生火】,當然純吉。
而火運則是【雖助火、卻洩木】,喜印而洩之,自然是吉處藏凶。

不過,對於那些支持此造【論從宜拔除木火】的朋友,我也要提醒你們。
木火運,雖然【表面上】看起來,都是壞運。
然而事實上,只有木運是真正的壞運,火運卻是【凶中帶吉】。
原因一樣是木運【既助木、又生火】,當然是凶。
而火運也同樣是【雖助火、卻洩木】,忌印而洩之,自然是凶中帶吉。

在這裡論命的老師們,有很多是【差不多先生】等級的見解。
並不能說你們錯,但你們對喜忌的認知【太過於粗糙】,這樣不好。
_________________________
————————————————————————————————

版上免費論命,回覆以三帖為限。
三帖之後請私信提問,並洽詢付費方式(不想付費者請勿來信)。

无妄流教學招生,意者一律以微信報名。ID:hsktwg7

私下看命收費標準:
八字【精論、詳論】台幣貳萬元起(內容捌千字以上,服務期間三個月內)
八字紫微【合論】台幣叁萬元起(內容壹萬貳仟字以上,服務期間五個月內)
八字紫微七政【合論】台幣陸萬元起(內容貳萬字以上,服務期間五個月內)

範例:
http://destiny.to/ubbthreads/ubbthreads.php/topics/1869191#Post1869191

无妄流為高雄市私立永安兒童之家(孤兒院)勸募
網址 : www.shop2000.com.tw/高雄市永安兒童之家

銀行捐款專戶 : 台灣企銀 大發銀行
戶名:財團法人高雄市私立永安兒童之家
帳號:88112052369
↑回到頂端↑
#1986171 - 2018-05-31 17:33:59 Re: 這命造好壞論參半,斗數區裏無甚突破,轉投八字參詳, 以對照論說
實相無相 離線
雙喜臨門
註冊: 2009-09-13
文章數: 2960
來自: 台灣
我覺得有很多朋友都沒有仔細看這位姑娘的文字,在本篇第二頁 她就曾自稱 本宮,已經把自己是女兒身說出來了,只是大家沒注意到而已。
張貼者: Missy_Oval
[quote=homvine][quote=Missy_Oval]
師兄, 哈哈。

我非大德,我師父才是。我是他那隻少看一眼就忙不急跑出來瞎攪和的「小狗崽子」...如果讓他知道我來命理網說三道四,本宮是會倒大楣的!被碎碎念「不學無術」事少,擦地板馬桶有夠我擦的事大!
.................

能打坐一小時,要雙盤。能齋戒沐浴,更好。久而久之,道者會發覺,跟自己主動溝通的不是靈,而是自己元始之心性。

這篇因為文章太長,我沒辦法仔細看各位同好的發言,但我對版主姑娘的文字,每篇都有很仔細的看,我的感覺是 這位姑娘確實是不懂八字和斗數的,但對於相法和修行觀念確實已經達到一個相當程度,她並沒胡扯,年紀輕輕 能有這種程度,令我折服。

此八字我也有點興趣,但今日已太晚,或許改天有空可以來發表一下看法。
大家晚安
_________________________
坦然 率直 隨緣

私下論命 一律潤金收費

Line ID:ssws20151122

↑回到頂端↑
#1986172 - 2018-05-31 17:42:24 Re: 這命造好壞論參半,斗數區裏無甚突破,轉投八字參詳, 以對照論說
尖石老先生 離線
雙喜臨門
註冊: 2011-05-24
文章數: 2475
張貼者: 雙斗魂

時日月年
壬丙戊壬
辰寅申戌

對於那些支持此造【身弱喜印比】的朋友,我要提醒你們一點。
木火運,雖然【表面上】看起來,都是好運。
然而事實上,只有木運是真正的好運,火運卻是【吉處藏凶】。
這是因為,木運【既助木、又生火】,當然純吉。
而火運則是【雖助火、卻洩木】,喜印而洩之,自然是吉處藏凶。

不過,對於那些支持此造【論從宜拔除木火】的朋友,我也要提醒你們。
木火運,雖然【表面上】看起來,都是壞運。
然而事實上,只有木運是真正的壞運,火運卻是【凶中帶吉】。
原因一樣是木運【既助木、又生火】,當然是凶。
而火運也同樣是【雖助火、卻洩木】,忌印而洩之,自然是凶中帶吉。

在這裡論命的老師們,有很多是【差不多先生】等級的見解。
並不能說你們錯,但你們對喜忌的認知【太過於粗糙】,這樣不好。


反正這議題都到這步田地了,要研究就研究個徹底。
要找出答案,何不看誰有餘力,把五年大運
對照五年流年,五年事略,從20歲排到現在,
製一個章表。也許答案就會突顯出來。


編輯者: 尖石老先生 (2018-05-31 17:47:31)
_________________________
江西贛州廖公嫡傳門下傳人
天德堂曆書館門下
星平會海析義作者
班芝花學社 月輩尖石

日落申山月沈寅   火不西行水流東


















↑回到頂端↑
#1986177 - 2018-05-31 18:36:52 Re: 這命造好壞論參半,斗數區裏無甚突破,轉投八字參詳, 以對照論說
尖石老先生 離線
雙喜臨門
註冊: 2011-05-24
文章數: 2475
尖石茅廬茶語:
事實上取用八字用神,並非(絕對論)。
取者采用。用者運用。
猶如醫生用藥,一定得懂的[加減]。所以幾十年來,
常常會遇到有人問,這八字用神是甚麼,就算講了?
問者確定會加減,確定懂加減!

[是例]

知柏地黃丸:
熟地黃8兩 山茱萸酒潤4兩 山藥4兩 茯苓拌乳3兩 丹皮3兩 澤瀉3兩 知母2兩 黃蘗2兩
【功效】
滋陰降火。
【主治】
陰虛火旺證,骨蒸潮熱,虛煩盜汗,腰脊痠痛,遺精,口乾,咽微痛,舌偏紅,脈細數、尺脈有力。

[加減]
氣虛:加人參、黃耆。
口乾咽痛:加玄參、桔梗。
腰痠背痛:加牛膝、杜仲。
血瘀:加益母草、丹參、赤芍。
盜汗:加浮小麥、當歸、生地。
失眠、驚悸:合天王補心丹。
喀血(肺結核):加白茅根,仙鶴草。




編輯者: 尖石老先生 (2018-05-31 18:40:51)
_________________________
江西贛州廖公嫡傳門下傳人
天德堂曆書館門下
星平會海析義作者
班芝花學社 月輩尖石

日落申山月沈寅   火不西行水流東


















↑回到頂端↑
#1986179 - 2018-05-31 18:54:30 Re: 這命造好壞論參半,斗數區裏無甚突破,轉投八字參詳, 以對照論說
Missy_Oval 離線
飛龍在天
註冊: 2013-06-01
文章數: 535
來自: Toronto, Canada
張貼者: yungshow
[quote=廿廿]

我說就是隔柱不能冲,

頂頭有人說地支双冲矣!




附加檔案
lobster1.jpg




編輯者: Missy_Oval (2018-05-31 18:55:15)
↑回到頂端↑
#1986221 - 2018-06-01 01:19:00 Re: 這命造好壞論參半,斗數區裏無甚突破,轉投八字參詳, 以對照論說
雙斗魂 離線
七星高照
註冊: 2014-06-20
文章數: 7836
張貼者: 實相無相

此八字我也有點興趣,但今日已太晚,或許改天有空可以來發表一下看法。
大家晚安


好、好、好 ~~~~ 大聲喝釆
真正的高手,要出招了,期待期待
_________________________
————————————————————————————————

版上免費論命,回覆以三帖為限。
三帖之後請私信提問,並洽詢付費方式(不想付費者請勿來信)。

无妄流教學招生,意者一律以微信報名。ID:hsktwg7

私下看命收費標準:
八字【精論、詳論】台幣貳萬元起(內容捌千字以上,服務期間三個月內)
八字紫微【合論】台幣叁萬元起(內容壹萬貳仟字以上,服務期間五個月內)
八字紫微七政【合論】台幣陸萬元起(內容貳萬字以上,服務期間五個月內)

範例:
http://destiny.to/ubbthreads/ubbthreads.php/topics/1869191#Post1869191

无妄流為高雄市私立永安兒童之家(孤兒院)勸募
網址 : www.shop2000.com.tw/高雄市永安兒童之家

銀行捐款專戶 : 台灣企銀 大發銀行
戶名:財團法人高雄市私立永安兒童之家
帳號:88112052369
↑回到頂端↑
#1986252 - 2018-06-01 04:29:27 Re: 這命造好壞論參半,斗數區裏無甚突破,轉投八字參詳, 以對照論說
麗水 離線
亢龍有悔
註冊: 2016-04-13
文章數: 882
張貼者: 雙斗魂
張貼者: 麗水
壬丙戊壬
辰寅申戌

只是分享看法, 也不是說其他網友不確.

天干有丙戊, 寅中丙戊(根)可用、甲木不透而待用, 可以簡單說木已從火勢(丙坐長生火).

麗水大大提出了從格論點,很好,好的很。
不過,你還可以提出【更有力】的論點,來支持它。

申月節令,木火退氣而【抑】,金水進氣為【揚】。
木火會越來越沒啥鳥路用,金水卻將繁榮昌盛。

如此一來,此造的結論,又投入了【一個變數】。


30/5那天有"雞婆", 31/5來說"好", 有點奇, 本人干支多陽, 不喜借題發"威", 只作小輩啊. 只是分享 玉井奧訣理念, 非小輩之功. 多謝閣下外來意見.
↑回到頂端↑
#1986254 - 2018-06-01 04:40:02 Re: 這命造好壞論參半,斗數區裏無甚突破,轉投八字參詳, 以對照論說
Missy_Oval 離線
飛龍在天
註冊: 2013-06-01
文章數: 535
來自: Toronto, Canada
張貼者: Missy_Oval

我也有一奇怪的理論:當主神因天時和地理的大環境而被剋制到快敗之時,命主是有可能變從格的。這就可以解釋很多傳統命論解釋不到的際遇。



既然高手前辈出山云集,能不能先简单来个民主投票:

究竟日主是身强还是身弱的呢?

我确实有想过此造为从格的可能性,但琢磨了良久,在一知半解的情况下我独个不好说。但非要选项的话,我看这不像真正的从格。

不是正格又不是从格的"两不像", 让我想起了一个可怕的可能性 - “变格”。

乃古书里没有深入探讨过的题材。
↑回到頂端↑
#1986265 - 2018-06-01 06:25:57 Re: 這命造好壞論參半,斗數區裏無甚突破,轉投八字參詳, 以對照論說
yungshow 離線
久盛不衰
註冊: 2016-10-05
文章數: 9384


這是妳信佛大餐:
↑回到頂端↑
#1986296 - 2018-06-01 09:25:21 Re: 這命造好壞論參半,斗數區裏無甚突破,轉投八字參詳, 以對照論說
Missy_Oval 離線
飛龍在天
註冊: 2013-06-01
文章數: 535
來自: Toronto, Canada
張貼者: yungshow


這是妳信佛大餐:



哦哈哈~

師兄,

如果我正值修行齋戒期而托缽化緣,你真懷布施之心而請我吃這大餐的話,我絕對但吃無妨,受之無愧。

況且,我非漢傳佛教比丘尼,奉行的經典與戒律裡並無素食的規限。

不過,簡單一個回复,頗能窺探人心呢。
↑回到頂端↑
#1986300 - 2018-06-01 09:56:29 Re: 這命造好壞論參半,斗數區裏無甚突破,轉投八字參詳, 以對照論說
Missy_Oval 離線
飛龍在天
註冊: 2013-06-01
文章數: 535
來自: Toronto, Canada

張貼者: 老黄
我的理解, 馬是寅申兩隻馬, 八字寅申巳亥為四驛馬之地, 不是2014年


yes。所以前輩意思是,命主或她爸會奔波。

我想到午年,因為現實裡命主是在2014年11月回國的,之後再沒有外闖。

她告訴我去年公餘時間又考上了外交官的選拔試,百里挑一那種。但部門因經費問題,短時間內不會外派。

我也查了辰戌庫的分別。貌似辰庫主工作地域不變,但工作變。

戌庫則主工作和地域兩者都變。而觀命主早年是應辰,之後出國後就應戌。

即便沖的厲害,我沒看見她特別衰運,倒是要成就的事都蠻難熬。


張貼者: 麗水
>>>我說(問)的是:喜神運都嫁不出去了,忌神運還能嫁嗎?
這回話確有點奇.

看科第法
看科弟之法,不外清貴,但於清貴中尋其秀氣,是為科目,或秀之極,或秀而奇,則廷對及第,闈試論元。舊取木秀火輝,金白水清等格,往往有驗。然五行生剋合法,皆可以掇巍科。舊又取最吉之運,方發科第,不知大貴之人,即及第掄元,不必遇最吉運始貴,次吉之運,可以得之,最吉之運,乃其成大權躋極品時也。若科第必登于最吉之運,則其成就有限矣。至於人之博學能文,亦從清氣秀氣推之,然未嘗有確然之理。舊又取木火金水等,不足盡憑,若學堂逢驛馬等,則又誕妄矣。


hmmmmmm~

過去幾天,我看這篇文章看了好幾大遍,差點想用Google translate...因這中文字和語法比我平常看到的難多了。

希望我終於也看懂了一點吧?

文中是在比較古代和較近代的,看人考科舉中榜的方法。

一般看“清”和“貴”,再看“秀”去辨別科目和名次等。

要考試成績好,一般普通的吉運也可。

一個他朝功名可以更彪炳的人,一般不需要在終極超好運時就中榜,因為事業運還會有更上一層樓的可能。

反之,一個在終極好運時才高中的人,一般之後難有更好的作為,因為他運沒有更好的了。

那師兄,有沒有跟這書差不多的,說婚姻的?

不過呢,中國古書談的女命婚姻,一般都是我不能認同的迂腐和重男輕女。


編輯者: Missy_Oval (2018-06-01 10:30:27)
↑回到頂端↑
#1986305 - 2018-06-01 10:46:26 Re: 這命造好壞論參半,斗數區裏無甚突破,轉投八字參詳, 以對照論說
麗水 離線
亢龍有悔
註冊: 2016-04-13
文章數: 882
>>>中國古書談的女命婚姻,一般都是我不能認同的迂腐和重男輕女

重男輕女=官強自身弱

女命身強夫弱, 婚姻易不美. 財官(夫家)旺, 夫家興旺自己也得益,.....

淵海子平文字淺些, 但要識運用六親, 慢慢學 ...

到這網 http://www.fengshui-chinese.com/discuz/viewthread.php?tid=114804&extra=page%3D2

Search 論婦人總訣

但此命不是以官殺為夫, 以用神為夫
↑回到頂端↑
#1986322 - 2018-06-01 11:38:22 Re: 這命造好壞論參半,斗數區裏無甚突破,轉投八字參詳, 以對照論說
yungshow 離線
久盛不衰
註冊: 2016-10-05
文章數: 9384
張貼者: Missy_Oval
張貼者: yungshow


這是妳信佛大餐:



哦哈哈~

師兄,

如果我正值修行齋戒期而托缽化緣,你真懷布施之心而請我吃這大餐的話,我絕對但吃無妨,受之無愧。

況且,我非漢傳佛教比丘尼,奉行的經典與戒律裡並無素食的規限。

不過,簡單一個回复,頗能窺探人心呢。









送你一句話

(喜神運都嫁不出去了,忌神運還能嫁)

叫冲喜..
↑回到頂端↑
#1986372 - 2018-06-01 19:41:30 Re: 這命造好壞論參半,斗數區裏無甚突破,轉投八字參詳, 以對照論說
Missy_Oval 離線
飛龍在天
註冊: 2013-06-01
文章數: 535
來自: Toronto, Canada
張貼者: yungshow

送你一句話

(喜神運都嫁不出去了,忌神運還能嫁)

叫冲喜..


既然命主大命道堪虞,需要沖喜的話,那就俐落一點,一碟半碟雙沖龍是力道不夠的。要不啥都不搞, 要搞沖喜的話就索性來桌滿漢全席:


附加檔案
Banquet.jpg


↑回到頂端↑
#1986379 - 2018-06-01 22:41:32 Re: 這命造好壞論參半,斗數區裏無甚突破,轉投八字參詳, 以對照論說
Missy_Oval 離線
飛龍在天
註冊: 2013-06-01
文章數: 535
來自: Toronto, Canada
張貼者: 留一盞燈

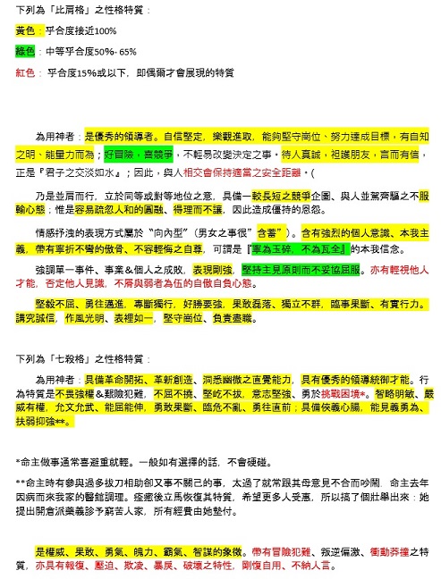
  因為個人認定命主為「比肩格」,因此,誠請格局命主校訂、斧正,自應是最為正確。一次次的煩擾,感謝。


命主自少在外國長大,看寫中文的能力比我更差。

所以,最近就命主之事開了個「三姑六婆高峰會」,認識命主大的幾個閨密一同商議, 希望對命理界有一丁點的貢獻。命主大和我都認為,要搞學術的話,就要有個搞學術的樣,特地把有符合的個性特質分成三類。第四類就是不吻合的。僅供參考。


附加檔案
Personality3.jpg

Personality2.jpg


↑回到頂端↑




板主: 華阿姨

本站是個命理討論的園地,如果您要問命,請務必詳閱各板板規,遵守發問規則,不要只留個生日或是命盤, 其他什麼都沒提。貼命盤的方法請特別注意算完命盤後的文字說明,不要貼個沒人看懂歪七扭八的命盤, 貼錯命盤及未遵守板規者,文章很有可能被不預警刪除 另外,如果您提了問題,而有人回覆的話,不論對與錯,請務必多上來回應論命者, 我們不歡迎那種提了問題就等人回答,也不回應的人。我們需要的是,「良好的互動」及「長期的追蹤」。
本站大多數的討論區都得要註冊才能發言,您若是要張貼討論,請務必註冊為使用者, 如果您忘了您的密碼,請在登入」的畫面, 輸入您的帳號,再按一下我忘記我的密碼了」, 此時系統會寄一封信到您當時註冊的 Email 信箱裡面, 裡面則附有一個臨時密碼,請您拿到密碼後用此臨時密碼登入。登入之後可以在 編輯個人檔案」裡面修改成您習慣的密碼。
logo
欣洋網路有限公司