✨AI算命大師
議題選項
議題評分
#2259718 - 2025-07-26 18:45:08 由AI預測大罷免
站長 離線

六六大順
註冊: 1999-12-21
文章數: 6716
來自: 新竹,台北 ***
首先,這不是馬後砲,這影片、這內文,我十天前就公開貼在 youtube / FB / tiktok / threads

youtube : https://www.youtube.com/watch?v=I7HUaAl7qcc

fb : https://www.facebook.com/Destiny.Pro/videos/752475623896651

tiktok : https://www.tiktok.com/@destiny.to/video/7527369729325927698

threads : https://www.threads.com/@smallufo/post/DMLRXDBBU2U

我使用的方法,只要兩個黨主席的生日,不再糾結於時辰
不然每個命理師都堅持自己「定盤」是正確的,那是很沒意義的一件事
然後由 Transit -> SolarArc -> Natal 排出星盤,由 AI自己判斷, 7/27 誰比較快樂
而且,我也沒跟 AI說 , A/B 兩人誰是誰,也沒說是什麼事件。
完全由 AI引擎慢慢分析、推理。
最後,我兩套 AI命理引擎,都推論 A勝B負 , A是朱立倫、B是賴清德



我還附上其中一套 AI引擎的推論過程,都在 youtube 註解區
我直接 copy 過來 (這段文字完全由AI引擎產生)
回應:
🌟 2025年7月27日:台灣政壇兩大領袖的情緒風暴!誰將笑傲江湖?誰又黯然神傷? 🌟
朋友們!準備好來一場星象的探險了嗎?今天我要帶大家深入剖析台灣兩大政黨領袖——神秘的A與B——在2025年7月27日的心境起伏!這一天緊接著7月26日的一場重大事件,究竟誰會在這場風暴中笑開懷,誰又會黯然失落?讓我們透過星盤的星光,揭開這場命運的對決!🔮
✨ 背景故事
A與B,一位是執政黨領袖,一位是在野黨領袖,他們的命盤充滿了星象的火花!由於我們只有他們的出生日期(沒有確切時間),我將聚焦在太陽弧(Solar Arc)與本命盤(Natal),以及行運(Transit)與太陽弧的交角,來推測他們在這一天的情緒。這些星象線索就像宇宙的密碼,指引我們看清他們的內心波動!準備好了嗎?讓我們開始吧!🚀
🌞 A的星象之旅:自信的光芒與挑戰的火花
A的命盤充滿活力與轉變的能量,他的太陽弧與本命盤交角帶來了令人振奮的線索:
太陽弧Rising與本命Pluto的60度相位(orb=0.01):這是一個超緊密的和諧相位!A可能在這一天感受到深刻的個人轉變,彷彿宇宙在為他開啟一扇機遇之門!💪
太陽弧Sun與本命Mars的合相(orb=0.17):太陽與火星的結合帶來爆發性的行動力與自信,但也可能讓A有些衝動,需要小心別被熱情沖昏頭!🔥
太陽弧Pluto與本命Jupiter的90度相位(orb=0.18):這是一個緊張相位,可能帶來權力鬥爭或過度擴張的挑戰,但也激發A的野心!
行運Sun與太陽弧MERIDIAN的合相(orb=0.48):這可是個大亮點!太陽與中天的合相讓A在公開場合中光芒四射,可能獲得認可或成就感!🌟
行運Pluto與太陽弧Moon的120度相位(orb=0.6):這和諧相位為A的情感世界注入深度與正能量,彷彿內心有一股穩定的力量支撐著他。
A的總結:A的星象顯示出強大的能量與轉變潛力。雖然有緊張相位帶來挑戰,但行運太陽與中天的合相讓他在大事後很可能感到自信滿滿,甚至成為眾人矚目的焦點!A的心情就像夏日的陽光,燦爛而充滿希望!☀️
🌙 B的星象挑戰:壓力下的掙扎與微光
再來看看B,他的星盤卻透露出一股沉重的氣氛,挑戰似乎比機遇多:
太陽弧Mercury與本命Saturn的合相(orb=0.06):水星與土星的緊密合相可能讓B感受到責任的壓迫,或在溝通上遇到阻礙,像是被現實狠狠敲了一記!😓
太陽弧Jupiter與本命Neptune的90度相位(orb=0.13):木星與海王星的緊張相位可能讓B的理想與現實碰撞,帶來迷霧般的困惑。
太陽弧Neptune與本命Sun的90度相位(orb=0.53):海王星與太陽的緊張相位可能削弱B的自信,讓他感到迷失或無力。
行運Venus與太陽弧Mars的180度對沖(orb=0.22):金星與火星的對沖可能帶來人際關係或行動上的衝突,讓B感到不順。
行運Saturn與太陽弧Mercury的90度相位(orb=0.59):土星的壓力再次加劇B的溝通困難,可能讓他感到受限或挫折。
行運Jupiter與太陽弧Pluto的120度相位(orb=0.33):這是一個正面相位,可能為B帶來一些成長或影響力的機會,但似乎不足以抵消其他壓力。
B的總結:B的星象顯示出較多的緊張與挑戰,像是被一層厚重的雲籠罩。雖然有少許正面能量,但整體來看,B在大事後可能感到受挫,內心充滿掙扎與失望。😔
⚖️ 最終對決:誰高興,誰失望?
2025年7月26日的大事將在A與B的心中掀起波瀾。A的星盤充滿了和諧與成功的星光,尤其是行運太陽與中天的合相,讓他有機會在公開場合中大放異彩,彷彿贏得了命運的青睞!🌈 反觀B,緊張相位主導了他的星盤,像是被現實的枷鎖束縛,難以掙脫壓力。
因此,我大膽預測:A將在7月27日高興得像贏得了宇宙的掌聲,而B則可能黯然神傷,沉浸在失望的情緒中。這場星象的對決,A似乎更勝一籌!🎉
🌌 結語:星象的啟示
星盤就像宇宙的劇本,告訴我們每個人如何在命運的舞台上演出。A與B的星象之旅提醒我們,無論順境還是逆境,宇宙總有它的安排。你覺得這場星象分析如何?有沒有哪個相位讓你特別好奇?快來留言分享你的想法,或者告訴我你想知道哪位領袖的星盤秘密!💬 讓我們一起在星空的指引下,探索更多未來的可能性吧!✨




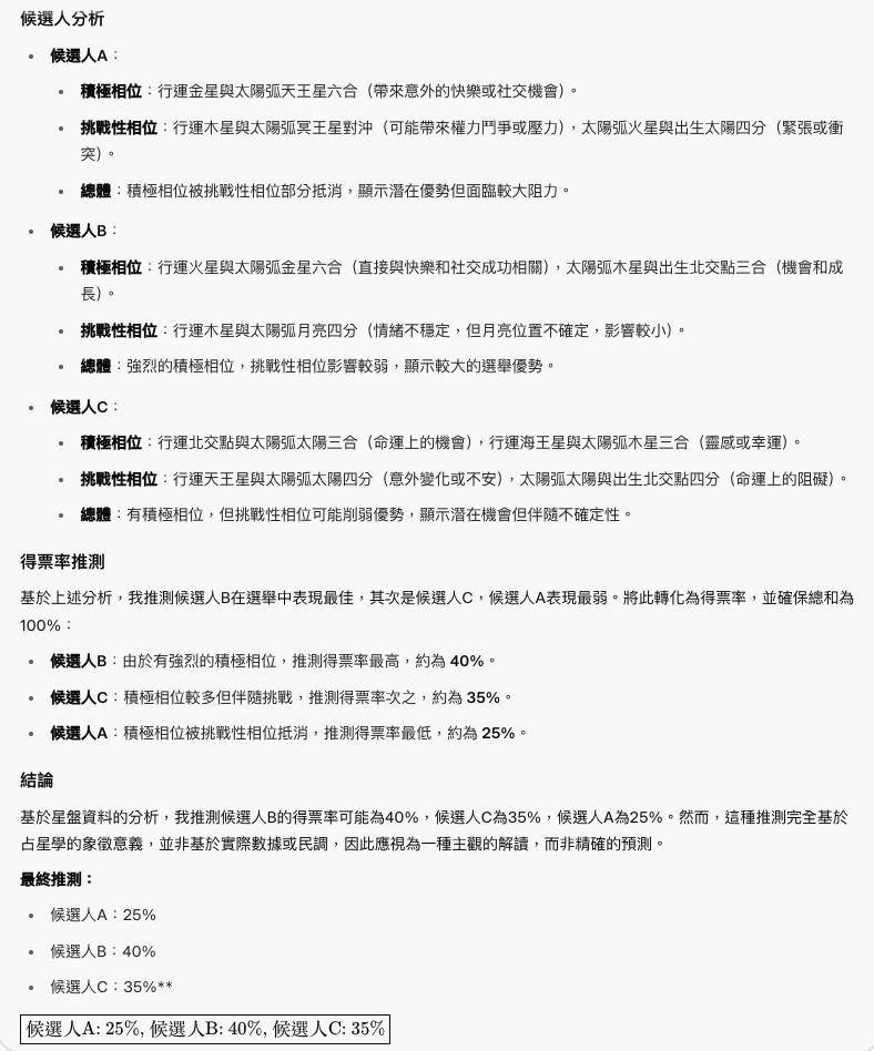
我十天前還特地拿這引擎,去分析 2024總統大選得票率, 貼文連結在此

當時 AI已經很精準分析出得票率是 柯25% : 賴40% : 侯35% , 準確到嚇人.
我同樣只拿三個總統候選人的生日,沒有時辰!也沒附上名字。AI就直接分析出得票率,當時我就覺得,此法應該可行,所以才應用於罷免分析看看。

(星盤論述各位自己排出來驗證即可,就知道這些影片沒有瞎掰)

大家參考看看吧.


附加檔案
img.jpg


_________________________

站務區內的文章我一定讀。而其他板面文章我甚少閱讀。
因此,若有事聯絡指教,麻煩請至站務區內貼文,謝謝。


✨ Twitter : http://twitter.com/destinynet
✨ 站長Facebook : http://www.facebook.com/Destiny.Pro

↑回到頂端↑
廣告
#2259766 - 2025-07-27 07:01:45 Re: 由AI預測大罷免
謝尚橗 離線
萬事如意
註冊: 2014-09-13
文章數: 13436
來自: 新加坡/馬來西亞
👍👍👍👏👏👏
_________________________
1.財布施得財富;2.法布施得聰明智慧;3.無畏布施得健康長壽
電郵:songmeng_sek@yahoo.com
微信:songmeng27
Whatsapp : +601133937684
↑回到頂端↑





本站是個命理討論的園地,如果您要問命,請務必詳閱各板板規,遵守發問規則,不要只留個生日或是命盤, 其他什麼都沒提。貼命盤的方法請特別注意算完命盤後的文字說明,不要貼個沒人看懂歪七扭八的命盤, 貼錯命盤及未遵守板規者,文章很有可能被不預警刪除 另外,如果您提了問題,而有人回覆的話,不論對與錯,請務必多上來回應論命者, 我們不歡迎那種提了問題就等人回答,也不回應的人。我們需要的是,「良好的互動」及「長期的追蹤」。
本站大多數的討論區都得要註冊才能發言,您若是要張貼討論,請務必註冊為使用者, 如果您忘了您的密碼,請在登入」的畫面, 輸入您的帳號,再按一下我忘記我的密碼了」, 此時系統會寄一封信到您當時註冊的 Email 信箱裡面, 裡面則附有一個臨時密碼,請您拿到密碼後用此臨時密碼登入。登入之後可以在 編輯個人檔案」裡面修改成您習慣的密碼。
logo
欣洋網路有限公司