✨AI算命大師
Page 2 of 4 < 1 2 3 4 >
議題選項
議題評分
#2230603 - 2024-02-24 11:13:37 理財觀念2 *****
魯夫 離線
四季平安
註冊: 2017-07-05
文章數: 4235
來自: One Piece

凡是人都會面臨的問題,就是會退休,然後沒有工作,然後需要很多錢生活的時候。

退休面臨的問題

1、每年2%的通膨。就是每年物價會上漲2%。例如一個便當從60、70元漲到130元。

2、大筆的醫療費用。人的身體老化以後,就需要常常維修、維護、保養...。
單有健保的給付是不夠的。

3、百歲時代來臨。現代人愈來愈長壽,平均壽命已經從70歲延長至86歲,甚至有的人會活到100歲,那退休的生活費就必須要準備的多一些,否則如何過活呢!

+++++++++
謝世英
投資資產2022年底5130萬,2023年底6535萬,增加1400多萬

但他說2023年領到股息約240萬

以5130萬,股息240萬,相當4.67%

所以股息的重點不在報酬率的高低

而在本金、投入的資產有多少.....
_________________________
===ワンピース おれはなる!===

海賊王に俺はなる!!



↑回到頂端↑
廣告
#2230778 - 2024-02-27 02:49:39 理財觀念3
魯夫 離線
四季平安
註冊: 2017-07-05
文章數: 4235
來自: One Piece

人從一出生就需要錢

死亡的時候也需要錢


附加檔案
理財01.jpg


_________________________
===ワンピース おれはなる!===

海賊王に俺はなる!!



↑回到頂端↑
#2232918 - 2024-03-18 03:38:18 理財觀念4-巴菲特的投資原則
魯夫 離線
四季平安
註冊: 2017-07-05
文章數: 4235
來自: One Piece
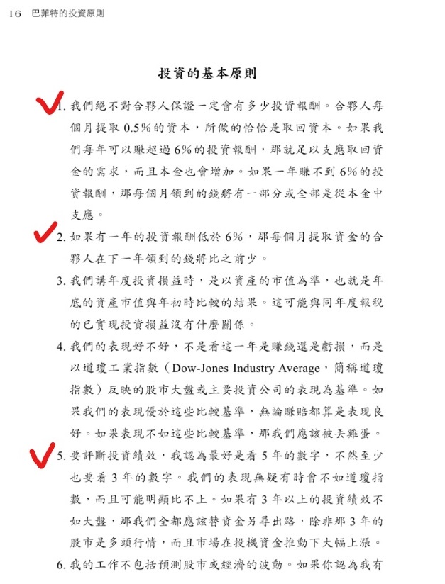
巴菲特的投資原則

1、投資一定要報酬率6%

2、投資報酬不超過6%,就要少領。
  難怪債劵的配息,有的每隔兩三年就會變動

3、投資基金也要注意3年、5年的績效。



附加檔案
巴菲特的投資原則--01.jpg


_________________________
===ワンピース おれはなる!===

海賊王に俺はなる!!



↑回到頂端↑
#2232937 - 2024-03-18 05:53:08 1130318--成果圖-修
魯夫 離線
四季平安
註冊: 2017-07-05
文章數: 4235
來自: One Piece
1130318--成果圖-修


附加檔案
1130318--理財成果-修.png


_________________________
===ワンピース おれはなる!===

海賊王に俺はなる!!



↑回到頂端↑
#2234176 - 2024-04-06 04:56:49 1130406--成果圖
魯夫 離線
四季平安
註冊: 2017-07-05
文章數: 4235
來自: One Piece
1130406--成果圖


附加檔案
1130406--理財成果.png


_________________________
===ワンピース おれはなる!===

海賊王に俺はなる!!



↑回到頂端↑
#2235144 - 2024-04-21 05:27:44 理財觀念5-退休金計算
魯夫 離線
四季平安
註冊: 2017-07-05
文章數: 4235
來自: One Piece
針對退休金的計算,網路上眾說紛紜
如果是理財公司的計算,一定是超過千萬元....

其實退休金的計算,基本上有幾個要點

1、預計每個月的生活費用是多少?這個就視個人的而定,有的人3萬元就可以去,有的人則需要8萬才能生活...

2、每年的通膨計算?正常情形是2%

3、每年的報酬率?這個我認為可以設定的低一點,畢竟投資不是每年都很好過的...

4、預計退休後到死亡的時間?正常65歲退休,可以設定25年,如果是55歲退休,那就設定的久一點....

++++++++++
我先設定
1、每個月的生活費用是3萬元
2、每年的通膨是2%
3、每年的報酬率6%
4、分別以550萬、600萬、650萬、700萬去計算

得出
550萬可以生活25年、
600萬可以生活29年、
650萬可以生活35年、
700萬可以生活40年。






編輯者: 魯夫 (2024-04-21 05:53:03)
_________________________
===ワンピース おれはなる!===

海賊王に俺はなる!!



↑回到頂端↑
#2235944 - 2024-05-04 09:15:01 理財觀念5-複利
魯夫 離線
四季平安
註冊: 2017-07-05
文章數: 4235
來自: One Piece
複利
一個普通的數學概念
一個理財很重要的基礎概念

如附檔


所謂的「72法則」就是以|%的複利來計息,經過72年以後,你的本金就會變成來的一倍,這個公式好用的地方在於它能以一推十,例如:利用5%年報酬率的坄資工具,過|4年(72/5)本金就變成一倍;利用|2%的投資工具,則要6年左右(72/12),才能讓一塊錢變成二塊錢。

讓我聯想到104年我的資產150萬,到109年底資產變成300萬

雖然我並不是一次全部投入基金,而是慢慢投入....
而且基金配息率大多是6-7%而已
期間還是有部分是依靠本業的收入

如果說配息率達到12%,再加上本業的收入,
我想那時就不是6年資產翻一倍了


附加檔案
理財--複利.jpg


_________________________
===ワンピース おれはなる!===

海賊王に俺はなる!!



↑回到頂端↑
#2236151 - 2024-05-06 14:25:20 Re: 理財觀念5-複利
哀鳳孬塞福 離線
終日乾乾
註冊: 2023-07-07
文章數: 116
魯夫 衰尾道人還幫人看 無言
↑回到頂端↑
#2236300 - 2024-05-08 04:33:30 Re: 理財觀念6-複利
魯夫 離線
四季平安
註冊: 2017-07-05
文章數: 4235
來自: One Piece

順便修正是【理財觀念6-複利】



(摘自資工心理人的理財筆記:複利過程不會一帆風順)
_________________________
===ワンピース おれはなる!===

海賊王に俺はなる!!



↑回到頂端↑
#2236506 - 2024-05-11 05:06:36 Re: 1130511--成果圖
魯夫 離線
四季平安
註冊: 2017-07-05
文章數: 4235
來自: One Piece
1130511--成果圖

從150萬開始到300萬花了6年的時間,現在想看看再過6年是否會達到600萬

原先紅線是每7年作間距,更改為6年

由於美國經濟數據顯示,通膨依舊持續,顯然降息的時程延後

我的資產方面好像受到影響....







編輯者: 魯夫 (2024-05-11 05:10:53)
_________________________
===ワンピース おれはなる!===

海賊王に俺はなる!!



↑回到頂端↑
#2237450 - 2024-06-06 08:49:22 1130606--成果圖
魯夫 離線
四季平安
註冊: 2017-07-05
文章數: 4235
來自: One Piece
1130606--成果圖


附加檔案
1130606--理財成果.png


_________________________
===ワンピース おれはなる!===

海賊王に俺はなる!!



↑回到頂端↑
#2237777 - 2024-06-13 10:55:53 理財觀念7--本大終勝
魯夫 離線
四季平安
註冊: 2017-07-05
文章數: 4235
來自: One Piece
有關複利我本來有做一個表格想表達,但因為存檔案後忘記是放在哪一個檔案,
一直都找不到,所以暫時是不能發表了。

由於我也忘記是以哪個角度去做分析解讀的,短時間內應該無法把那個概念想起來吧....

在施昇輝的一篇文章中提及:

提到兔年平均每一個投資人賺了86萬餘元。它是怎麼算出來的呢?這個數字又有什麼意義呢?我認為至少有三層意義。

第一個意義是「如果去年你還是賠錢的,那真的非常不應該。」。

第二個意義是「本金越大,越容易賺到86萬元,所以重點是本金,而不是報酬率。」

第三個意義,就是「沒有意義」。


對於第二個意義,我比較認同、有感覺...

他說道:

每位投資人平均賺86萬元,是「絕對」的「金額」,不是「相對」的「報酬率」。

如果你有1000萬元,只要報酬率有8.6%,你就可以賺到86萬元。你的報酬率連市場漲幅21.18%都不用,就可以賺到86萬元,當然就更簡單了。

如果你用 2000萬元去投資,報酬率只要有4.3%,你就可以賺到86萬元,那不是更簡單,甚至一定可以做得到了嗎?

但是如果你只有100萬元,報酬率就要有86%,你才可以賺到86萬元,那不就非常難了嗎?

如果你只有10萬元,報酬率就要有8.6倍,你才可能賺到86萬元,那根本是不可能的事了。

大家努力學投資最大的迷思,是想要「提升報酬率」,但要提升,談何容易?其實該努力的是「提升本金」,這就要靠努力工作、努力克制消費慾望了,這反而比較容易做到。
_________________________
===ワンピース おれはなる!===

海賊王に俺はなる!!



↑回到頂端↑
#2238030 - 2024-06-20 09:07:04 Re: 理財觀念7--本大終勝
文茂 離線
亢龍有悔
註冊: 2014-01-14
文章數: 920
大錢賺小錢容易,小錢賺大錢難~~

所以巴菲特爺爺穩求 1% 左右就好Orz
↑回到頂端↑
#2238799 - 2024-07-12 10:46:13 1130708--成果圖
魯夫 離線
四季平安
註冊: 2017-07-05
文章數: 4235
來自: One Piece
1130708--成果圖
_________________________
===ワンピース おれはなる!===

海賊王に俺はなる!!



↑回到頂端↑
#2238866 - 2024-07-14 10:25:04 Re: 理財觀念7--本大終勝
魯夫 離線
四季平安
註冊: 2017-07-05
文章數: 4235
來自: One Piece
這是F大貼出來的

可以證明本大(多)終勝

_________________________
===ワンピース おれはなる!===

海賊王に俺はなる!!



↑回到頂端↑
#2239089 - 2024-07-20 06:43:06 Re: 1130708--成果圖
魯夫 離線
四季平安
註冊: 2017-07-05
文章數: 4235
來自: One Piece
張貼者: 魯夫
1130708--成果圖




重新補圖


附加檔案
1130708--理財成果.png


_________________________
===ワンピース おれはなる!===

海賊王に俺はなる!!



↑回到頂端↑
#2239822 - 2024-08-07 14:41:16 Re: 1130807--成果圖
魯夫 離線
四季平安
註冊: 2017-07-05
文章數: 4235
來自: One Piece

1130807--成果圖

被股市的大跌所影響


附加檔案
1130807--理財成果.png


_________________________
===ワンピース おれはなる!===

海賊王に俺はなる!!



↑回到頂端↑
#2241604 - 2024-09-13 15:48:01 1130907--成果圖
魯夫 離線
四季平安
註冊: 2017-07-05
文章數: 4235
來自: One Piece

1130907--成果圖


附加檔案
1130907--理財成果.png


_________________________
===ワンピース おれはなる!===

海賊王に俺はなる!!



↑回到頂端↑
#2242819 - 2024-10-10 10:14:37 1131009--成果圖
魯夫 離線
四季平安
註冊: 2017-07-05
文章數: 4235
來自: One Piece

1131009--成果圖


附加檔案
1131009--理財成果.png


_________________________
===ワンピース おれはなる!===

海賊王に俺はなる!!



↑回到頂端↑
#2244348 - 2024-11-08 10:14:04 1131108--成果圖
魯夫 離線
四季平安
註冊: 2017-07-05
文章數: 4235
來自: One Piece

1131108--成果圖

修正
1.增加103年11-12月資料
2.將年化報酬率 12% 改為 13%


附加檔案
1131108--理財成果.png


_________________________
===ワンピース おれはなる!===

海賊王に俺はなる!!



↑回到頂端↑

Page 2 of 4 < 1 2 3 4 >




本站是個命理討論的園地,如果您要問命,請務必詳閱各板板規,遵守發問規則,不要只留個生日或是命盤, 其他什麼都沒提。貼命盤的方法請特別注意算完命盤後的文字說明,不要貼個沒人看懂歪七扭八的命盤, 貼錯命盤及未遵守板規者,文章很有可能被不預警刪除 另外,如果您提了問題,而有人回覆的話,不論對與錯,請務必多上來回應論命者, 我們不歡迎那種提了問題就等人回答,也不回應的人。我們需要的是,「良好的互動」及「長期的追蹤」。
本站大多數的討論區都得要註冊才能發言,您若是要張貼討論,請務必註冊為使用者, 如果您忘了您的密碼,請在登入」的畫面, 輸入您的帳號,再按一下我忘記我的密碼了」, 此時系統會寄一封信到您當時註冊的 Email 信箱裡面, 裡面則附有一個臨時密碼,請您拿到密碼後用此臨時密碼登入。登入之後可以在 編輯個人檔案」裡面修改成您習慣的密碼。
logo
欣洋網路有限公司