✨AI算命大師
議題選項
議題評分
#2172548 - 2022-06-22 18:55:00 誰才應該出來道歉?
君無邪 離線
五福臨門
註冊: 2004-09-06
文章數: 5256
來自: 神龍學舍
首先請醫界的醫生出來老實說..
當初恩恩是台灣小兒確診並發腦炎狀況.第二例時.就算是很快在發生時.
就送到醫院.你們會不會只當確診來治.不會當並發腦炎來治療.
當初感染大國都沒有這種病例報告.你們要如何治療?
第二當初恩恩為何會需要有層層的轉報,才能到醫院去就醫.
這些規定是誰制定的?那個制定的人是不是才應該出來道歉..
第三.恩恩的父母,看到自己的兒子這麼嚴重.一再打那些無用的電話.
心中想著必然是一定要符合這些規定才能送去就醫.否則會被罰多少錢.
那這些要重罰的規定又是誰制定來恐嚇人民的.
再來.恩恩的父母.看到自己的兒子這麼嚴重還在想著會被罰錢而不用通報就自行送醫院
兒子的生命重要,還是會被罰錢重要..
那是不是恩恩的死.父母也有些責任..
雖然說了有些重了.. 願逝者安息.
_________________________
紫微斗數結構上先天的缺陷.同盤不同日及潤月的問題
日元宮一次就解決了兩個千百年來的疑難.
=====
替一間仁心仁術的診所推廣..
診所名稱:可為診所.
主治:胃腸肝膽的疾病及胃腸的內視鏡檢查.其他健康檢查
地址:台北市萬華區青年路24號(青年公園附近)




↑回到頂端↑
#2172549 - 2022-06-22 19:13:49 Re: 誰才應該出來道歉?
魯夫 離線
四季平安
註冊: 2017-07-05
文章數: 4238
來自: One Piece
我剛剛才聽完錄音檔

真的是制度殺人,沒有緊急應變或突發狀況的SOP
_________________________
===ワンピース おれはなる!===

海賊王に俺はなる!!



↑回到頂端↑
#2172580 - 2022-06-23 05:30:59 Re: 誰才應該出來道歉?
Tears Everyday 離線
亢龍有悔
註冊: 2017-09-02
文章數: 940
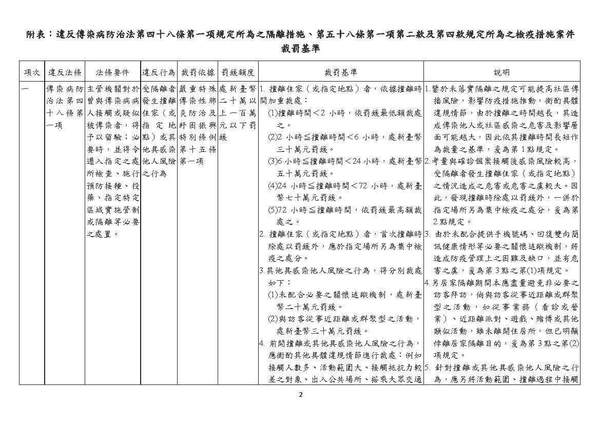
3月01日陳時中公文第一項第4點
註明未經報准逕行就醫加重處罰
(按人數罰,兩人同行將罰兩百萬)

4月14日恩恩案119不敢派救護車

4月20日陳時中改口緊急就醫不罰



附加檔案
1.jpeg

2.jpg

3.jpg


_________________________
有筆 有劍 有肝膽
亦狂 亦俠 亦溫文
↑回到頂端↑
#2172605 - 2022-06-23 12:17:41 Re: 誰才應該出來道歉?
小慧~。~ 離線
亢龍有悔
註冊: 2011-07-12
文章數: 647
張貼者: Tears Everyday
3月01日陳時中公文第一項第4點
註明未經報准逕行就醫加重處罰
(按人數罰,兩人同行將罰兩百萬)

4月14日恩恩案119不敢派救護車

4月20日陳時中改口緊急就醫不罰



公文有說派救護車需要衛生局同意?

公文是在處罰無理由自行離開居檢處所,而不是處罰就醫的染疫民眾。

難道在4月14日以前,新北都沒有派車載染疫民眾到醫院就醫?
_________________________
我從不追蹤我的文章,如果對我的算命有興趣,請私下寄信給我。
↑回到頂端↑
#2172606 - 2022-06-23 12:25:38 Re: 誰才應該出來道歉?
君無邪 離線
五福臨門
註冊: 2004-09-06
文章數: 5256
來自: 神龍學舍
公文是在處罰無理由自行離開居檢處所,而不是處罰就醫的染疫民眾。
---.
那恩恩.他媽為什麼不直接就帶他就醫.打什麼電話.
而今死了還在怪東怪西.就是不怪自己.這樣對嗎?
_________________________
紫微斗數結構上先天的缺陷.同盤不同日及潤月的問題
日元宮一次就解決了兩個千百年來的疑難.
=====
替一間仁心仁術的診所推廣..
診所名稱:可為診所.
主治:胃腸肝膽的疾病及胃腸的內視鏡檢查.其他健康檢查
地址:台北市萬華區青年路24號(青年公園附近)




↑回到頂端↑
#2172609 - 2022-06-23 13:00:22 Re: 誰才應該出來道歉?
Tears Everyday 離線
亢龍有悔
註冊: 2017-09-02
文章數: 940
張貼者: 小慧~。~
公文有說派救護車需要衛生局同意?

公文是在處罰無理由自行離開居檢處所,而不是處罰就醫的染疫民眾。

難道在4月14日以前,新北都沒有派車載染疫民眾到醫院就醫?

公文第三頁左上放大
「未經報准逕行就醫」
未通報衛生主管機關核准
逕行就醫應加重裁定處罰

公文就是處罰就醫的隔離/染疫民眾


附加檔案
NN.jpg


_________________________
有筆 有劍 有肝膽
亦狂 亦俠 亦溫文
↑回到頂端↑
#2172628 - 2022-06-23 20:36:42 Re: 誰才應該出來道歉?
許蓋陽 離線
飛龍在天
註冊: 2016-10-06
文章數: 525
誰才應該 出來道歉?

呵呵~

其實阿 一個國家與社會

是由多數人們 所組建出來的

因此國家與社會 就會帶有人的味道(特性)

而一個國家與社會 為什麼會擁有那麼多問題..而無法改善呢?

講白了...單這一句(誰才應該 出來道歉?)

也不過是愚者

只會使自身掉了..那場沉迷的遊戲中與沼澤般的困局!

一個國家與社會 之所以會有那麼多亂象

在講白一點 也不是少數人..可以造成的

如果沒有多數人的支持盲從...的話

冰凍三尺 非一日之寒


(所以 有智慧的..都可以從本源上)

看到問題 而不會去怪罪在表相上

以前有位大師說過..一個人

想過著什麼樣的生活 比如有素質

就得從生活中 家庭中..做起

一個國家與社會 也是如此的

如果絶多數人 都陷在這瘋狂痴迷的遊戲與沼澤中

多說 是無意的


我不指發言網友 愚者哦

這只是一種比喻
↑回到頂端↑





本站是個命理討論的園地,如果您要問命,請務必詳閱各板板規,遵守發問規則,不要只留個生日或是命盤, 其他什麼都沒提。貼命盤的方法請特別注意算完命盤後的文字說明,不要貼個沒人看懂歪七扭八的命盤, 貼錯命盤及未遵守板規者,文章很有可能被不預警刪除 另外,如果您提了問題,而有人回覆的話,不論對與錯,請務必多上來回應論命者, 我們不歡迎那種提了問題就等人回答,也不回應的人。我們需要的是,「良好的互動」及「長期的追蹤」。
本站大多數的討論區都得要註冊才能發言,您若是要張貼討論,請務必註冊為使用者, 如果您忘了您的密碼,請在登入」的畫面, 輸入您的帳號,再按一下我忘記我的密碼了」, 此時系統會寄一封信到您當時註冊的 Email 信箱裡面, 裡面則附有一個臨時密碼,請您拿到密碼後用此臨時密碼登入。登入之後可以在 編輯個人檔案」裡面修改成您習慣的密碼。
logo
欣洋網路有限公司