✨AI算命大師
Page 2 of 2 < 1 2
議題選項
議題評分
#2096525 - 2020-07-22 01:15:03 北斗觀象授時之我見--一、緣起 *****
魯夫 離線
四季平安
註冊: 2017-07-05
文章數: 4235
來自: One Piece
北斗觀象授時之我見

一、 緣起

  當初有人提出「所有曆法,一定和北斗有關,這從歷史上都有很詳細記錄」[1](http://www.fengshui-168.com/thread-22-1-1.html)[2],當時的我是覺得這怎麼可能呢?因為所有的星體都會運動(天文學上的名詞是「自行」[3]),北斗七星經過數萬年之後它的形狀會有所改變,那斗杓所指的方向自然也會有所改變?加上它不是屬於太陽系內的星體,曆法如何因它而確立呢?引起我很大的興趣想要了解一下,北斗是否真的跟曆法有關聯?在研讀過程中發現中國古代有利用北斗作為觀象授時的現象,不由得需要探究一番,以明白真實的來由。

==================================

[1] 命理網文章,陰陽五行版,河圖洛書議題研究跟探討,Page 4,網址:https://destiny.to/ubbthreads/ubbthreads.php/topics/1826542/4
[2] 該文章標題【《地學仁孝必讀》書中【斗綱三合圖】【三統三合圖】的天文驗證心得】,個人曾以星圖軟體驗證,尚有很多的疑點未解。
[3] 詳維基百科:自行是恆星相對於太陽系的質量中心,隨著時間變化的推移所顯示出在位置在角度上的改變,它的測量是以角秒/年為單位(3600角秒等同於角度的1度)。反之,徑向速度是在視線方向上天體接近或遠離的速度,隨著時間推展的變化率,通常是測量輻射中的都卜勒頻移。自行不是恆星的本質(即恆星的內稟性質),因為它包含了太陽系本身運動的元素在內。由於光速是有限的,遙遠恆星的真實速度很難觀測得到,觀測自行反映的是恆星當時輻射光的運動。
自行的測量需要排除下列會影響觀測天體位置座標值的因素,這些因素主要有:周日運動、視差、分點的歲差、章動、光行差。
_________________________
===ワンピース おれはなる!===

海賊王に俺はなる!!



↑回到頂端↑
#2096528 - 2020-07-22 01:24:20 北斗觀象授時之我見--二、何謂「觀象授時」
魯夫 離線
四季平安
註冊: 2017-07-05
文章數: 4235
來自: One Piece

二、 何謂「觀象授時」



  人類進入游牧或農耕社會以後,由於人文與自然條件的關係密切,就有預知寒往暑來的需要。經過長時期的實際觀察,漸漸地精累了一些經驗。比如早晨太陽還没有出來以前在東方看到了某顆星,就知道天氣快熱了,該做那些農活了;在黃昏時候看到某星恰好現在正南方,就可以知道大概是幾月份。這樣根據星象來判斷一年的季節,叫做「觀象授時」。任何文明古國在曆法還不完備的上古時代,都有過這樣的一時期。

  觀象授時,語出《尚書‧堯典》:“歷象日月星辰,敬授人時。”

  (一)、陳遵媯先生:「根據星象來判斷一年的季節,叫做觀象授時」[1]。

  (二)、北斗所具有觀象授時這一功能,世人並不陌生,一般而言,依靠觀測斗柄或某些確定恆星的出沒、南中來決定時令季節、制定歷法的方法,稱為觀象授時[2]。

  (三)、鄭文光先生的研究,則更進一步,他明確表示中國古代存在著一個北斗觀象授時系統[3]。

  如此看來,觀象授時的來由是為了讓人們知道季節時令,也就是說在曆法尚未確立之前,人們的生活還是需要知道季節時間的變化才能預先作準備,例如農業生活的中的春耕、夏耘、秋收、冬藏等。由此可推測觀象授時是人類在制定曆法前的一個過渡準備時期。至於觀測星象的演變,目前有很多的學者正在研究。



=====================

[1] 見陳遵媯,中國天文學史,第四冊,明文書局,1987:第1頁。
[2] 中國天文學史整理研究小組,中國天文學史,科學出版社,1981:第8頁。
[3] 鄭文光,中國天文學史源流,科學出版社1979:第62頁。
_________________________
===ワンピース おれはなる!===

海賊王に俺はなる!!



↑回到頂端↑
#2096640 - 2020-07-22 11:50:56 Re: 北斗觀象授時之我見--二、何謂「觀象授時」
虛無實 離線
亢龍有悔
註冊: 2010-03-05
文章數: 716
帛書及古典天文史料注析與研究 : 上古天文學 史論叢_陳久金

書中 有提到 斗指最早紀錄是夏小正記載的
夏小正: 正月:
初昏參中。蓋記時也云。打開字典顯示相似段落
斗柄縣在下。言斗柄者,所以著參之中也。

夏小正: 六月:

初昏斗柄正在上。五月大火中,六月斗柄正在上,用此見斗柄之不正當心也,蓋當依依尾也。

夏小正: 七月
初昏織女正東鄉。時有霖雨。打開字典顯示相似段落
灌荼。灌,聚也。荼,雚葦之秀,為蔣褚之也。雚未秀為菼,葦未秀為蘆。斗柄縣在下則旦。
大戴禮記夏小正

參考 書中也有提到北斗星指向考 有興趣可以去圖書館找尋!
↑回到頂端↑
#2097110 - 2020-07-25 07:45:17 觀 象
Amychen 離線
或躍在淵
註冊: 2018-02-28
文章數: 335

觀 象



《易傳》中的「觀象」一辭出現在下列三處:

剝卦《彖辭》曰:「剝,剝也,柔變剛也。不利有攸往,小人長也。順而止之,觀象也。君子尚消息盈虛,天行也。」

《繫辭上傳》第二章:「聖人設卦觀象,繫辭焉而明吉凶,剛柔相推而生變化。」

《繫辭下傳》第二章:「古者包羲氏之王天下也,仰則觀象於天,俯則觀法於地,以類萬物之情。作結繩而為網罟,以佃以漁,蓋取諸離。」


值得注意的是,如果「觀象」一辭是指「仰觀天象」,那麼觀卦《彖辭》「觀天之神道」,又是指何義?

  觀卦《彖辭》曰:「大觀在上,順而巽,中正以觀天下。觀,盥而不薦,有孚顒若,下觀而化也。觀天之神道,而四時不忒,聖人以神道設教,而天下服矣。」

從觀卦《象辭》得知觀卦重點在「觀民設教」

  觀卦《象辭》曰:「風行地上,觀;先王以省方,觀民設教。」


六爻的爻辭:

  觀卦初六:「童觀,小人无咎,君子吝。」
  象曰:「初六童觀,小人道也。」

  觀卦六二:「闚觀,利女貞。」
  象曰:「闚觀女貞,亦可醜也。」

  觀卦六三:「觀我生,進退。」
  象曰:「觀我生,進退﹔未失道也。」

  觀卦六四:「觀國之光,利用賓于王。」
  象曰:「觀國之光,尚賓也。」

  觀卦九五:「觀我生,君子无咎。」
  象曰:「觀我生,觀民也。」

  觀卦上九:「觀其生,君子无咎。」
  象曰:「觀其生,志未平也。」
↑回到頂端↑
#2097271 - 2020-07-26 03:48:27 Re: 觀 象
kit13 離線

六六大順
註冊: 2002-03-07
文章數: 6858
來自: 臺灣
以下是我的解釋:

中正以觀天下:天是動詞,下指人民。將觀察天道所獲得的心得,不偏不倚地用來統治人民。
觀,盥而不薦,有孚顒若,下觀而化也:盥而不薦,有孚顒若是在形容祭典受人民觀看的過程。下觀而化也,人民觀察你的行為,就會受到你的教化,與五爻相同。
觀天之神道,而四時不忒,聖人以神道設教,而天下服矣:神道,指的是天道,大自然運行的道理。以觀察自然運行的道理,所獲得的心得,拿來教化人民,大家就會順服。

六三,觀我生,進退:以觀察天道的心得來管理自己的行為,可以知所進退。
九五象曰,觀我生,觀民也:同樣是應用天道管理自己的行為,但因為位於九五君位,所以影響的不止自己的進退,也會因為受到人民的觀察而影響人民。

大抵上而言,觀卦是觀察自然,然後將心得應用於各方面的意思。
相對於觀,臨卦就是指君臨人民的各種不同統治手段。

參考看看 rose
_________________________
但求 身似彩雲常伴月
卻是 心隨碧草不由風
↑回到頂端↑
#2097386 - 2020-07-27 00:39:37 北斗觀象授時之我見--三、古代天象觀測資料
魯夫 離線
四季平安
註冊: 2017-07-05
文章數: 4235
來自: One Piece
三、古代天象觀測資料

古代有關天象觀測的方法,約略可分為五種[1]:
(1) 在太陽剛落山以後或快出來以前觀察亮星的位置。
(2) 初昏之時觀察北斗斗杓的方向。
(3) 以月球為媒介,推定太陽的位置。
(4) 圭表測景。
(5) 直接表示太陽的位置。


  在古代,觀察天象的方法和表示方式發展的先後,各國未必一樣。就我國來講,(1)、(2)兩種方法已見於《堯典》,但(1)、(2)觀測的正確時間點,卻無法統一。因此應該在西元前2300年以前就開始使用了。另外,《夏小正》也有記載,因而(1)、(2)兩種方法,可能實際使用到周初。但(1)法不精確,隨著時代的進展而漸覺其不完備;(2)法由於歲差現象,北斗離北極漸遠,到周初已感不便,這時可能用(3)法來替代,二十八宿可能就產生於這時期。當然(1)、(2)、(3)三法也可能有一段時期是同時並用的,而(4)、(5)兩法可能直到春秋中葉以後才使用。

  關於古籍記載觀測天象資料甚多,僅摘錄如下:

(一)、《尚書,堯典》:「乃命羲和,欽若昊天,歷象日月星辰,敬授人時。分命羲仲,宅嵎夷,曰暘谷。寅賓出日,平秩東作。日中,星鳥,以殷仲春。厥民析,鳥獸孳尾。申命羲叔,宅南交。平秩南訛,敬致。日永,星火,以正仲夏。厥民因,鳥獸希革。分命和仲,宅西,曰昧谷。寅餞納日,平秩西成。宵中,星虛,以殷仲秋。厥民夷,鳥獸毛毨。申命和叔,宅朔方,曰幽都。平在朔易。日短,星昴,以正仲冬。厥民隩,鳥獸氄毛。帝曰:咨!汝羲暨和。朞三百有六旬有六日,以閏月定四時,成歲。允釐百工,庶績咸熙。」[2]

(二)、《夏小正》:「正月初昏斗柄懸在下;六月初昏斗柄正在上;七月斗柄懸在下則旦。」

(三)、《鶡冠子》:「斗柄東指,天下皆春;斗柄南指,天下皆夏;斗柄西指,天下皆秋;斗柄北指,天下皆冬。」

(四)、《逸周書,周月解》:「惟一月既南至。……斗柄建子,始昏北指。」

(五)、《淮南子,天文訓》:「斗指子則冬至,加十五日指癸則小寒。加十五日指丑則大寒;加十五日指報德之維,則越陰在地,故曰距日冬至四十六日而立春,陽氣凍解。加十五日指寅則雨水;加十五日指甲則雷驚蟄。加十五日指卯中繩,故曰春分,則雷行;加十五日指乙則清明風至。加十五日指辰則谷雨;加十五日指常羊之維則春分盡,故曰有四十五日而立夏,大風濟。加十五日指巳則小滿;加十五日指丙則芒種。加十五日指午則陽氣極、故曰有四十六日而夏至。加十五日指丁則小暑,加十五日指未則大暑;加十五日指背陽之維則夏分盡,故曰有四十六日而立秋,涼風至。加十五日指申則處暑;加十五日指庚則白露降,加十五日指酉中繩,故曰秋分,雷戒蟄蟲北鄉;加十五日指辛則寒露。加十五日指戌則霜降;加十五日指蹄通之維則秋分盡,故曰有四十六日而立冬,草木畢死。加十五日指亥則小雪;加十五日指壬則大雪。加十五日指子,故曰陽生於子;陰生於午,陽生於子,故十一月日冬至。陰生於午,故五月為小刑,斗杓為小歲;正月建寅,月從左行十二辰。」

(六)、《禮記,月令》:「孟春之月,日在營室,昏參中,旦尾中。仲春之月,日在奎,昏弧中,旦建星中。季春之月,日在胃,昏七星中,旦牵牛中。孟夏之月,日在畢,昏翼中,旦婺女中。仲夏之月,日在東井,昏亢中,旦危中。季夏之月,日在柳,昏心中,旦奎中。孟秋之月,日在翼,昏建星中,旦畢中。仲秋之月,日在角,昏牽牛中,旦觜觹中。季秋之月,日在房,昏虚中,旦柳中。孟冬之月,日在尾,昏危中,旦七星中。仲冬之月,日在斗,昏東壁中,旦軫中。季冬之月,日在婺女,昏婁中,旦氐中。」[3]

(七)、《呂氏春秋,十二紀》:「孟春之月,日在營室,昏参中,旦尾中。仲春之月,日在奎,昏弧中,旦建星中。季春之月,日在胃,昏七星中,旦牵牛中。孟夏之月,日在畢,昏翼中,旦婺女中。仲夏之月,日在東井,昏亢中,旦危中。季夏之月,日在柳,昏心中,旦奎中。孟秋之月,日在翼,昏斗中,旦畢中。仲秋之月,日在角,昏牽牛中,旦觜巂中。季秋之月,日在房,昏虚中,旦柳中。孟冬之月,日在尾,昏危中,旦七星中。仲冬之月,日在斗,昏東壁中,旦軫中。季冬之月,日在婺女,昏婁中,旦氐中。」

(八)、《淮南子,時則訓》:「孟春之月,招搖指寅,昏參中,旦尾中。 仲春之月,招搖指卯,昏弧中,旦建星中。季春之月,招搖指辰,昏七星中,旦牽牛中。孟夏之月,招搖指巳,昏翼中,旦婺女中。仲夏之月,招搖指午,昏亢中,旦危中。季夏之月,招搖指未,昏心中,旦奎中。孟秋之月,招搖指申,昏鬥中,旦畢中。仲秋之月,招搖指酉。 昏牽牛中,旦觜巂中。季秋之月,招搖指戌,昏虛中,旦柳中。孟冬之月,招搖指亥,昏危中,旦七星中。仲冬之月,招搖指子,昏壁中,旦軫中。季冬之月,招搖指丑,昏婁中,旦氏中。」[4]






====================

[1] 陳遵媯,中國天文學史,第四冊,明文書局,1987:第3-4頁。
[2] 根據陳遵媯,中國天文學史,第四冊,明文書局,1987:第5-10頁,《尚書,堯典》的記載不像是月令,有點像是記述春分、夏至、秋分、冬至的天象。
[3] 《禮記,月令》的內容甚多,僅擷取與天象觀測有關內容。另該篇與《呂氏春秋,十二紀》的記載內容大致相同,唯有孟秋之月的昏星不同而已。
[4] 有人認為北斗有七星,也有人認為北斗有九星。七星是天樞、天璇、天璣、天權、玉衡、開陽和瑤光。九星則是原有七星加上開陽瑤光之旁有小星,左為輔,右為弼,合為九星。另有古籍認為九星的名字為:天樞、天璇、天璣、天權、玉衡、開陽、瑤光、洞明、隱元。另有古籍認為:北斗第八星曰招搖,第九星曰玄戈。





編輯者: 魯夫 (2020-07-27 00:44:02)
_________________________
===ワンピース おれはなる!===

海賊王に俺はなる!!



↑回到頂端↑
#2097387 - 2020-07-27 00:40:33 中正以觀天下
明陽 離線
一元復始
註冊: 2018-01-16
文章數: 1240


中正以觀天下


2018-03-25 我曾貼文回應Amychen大 的回饋,記得有提到「觀天之神道」的說明………:

《周髀算經》用八尺之「表」於中午時測24節氣之日晷影長,黃昏後則
測28宿上中天的星,以作為定季節的參數。

「一等星」參宿為28宿之一,屬於西方的白虎七宿,配在「先天八卦圖」
巽申的位置,《說卦傳》:「巽為木、為風......為繩直、為工。」
(「中正表」,用繩繫其表顛,為觀天象的工具。)
………………
…………
在《周易》64卦中,是以觀卦與益卦卦象,
為「日晷儀」與「中正表」的象徵。

觀卦之上卦為巽,下卦為坤,
《說卦傳》:「巽為木、為風......為繩直、為工。」
又曰:「坤為地......為文。」(中正表立於地上以察天文。)

益卦《彖辭》的「中正有慶」
觀卦《彖辭》的「中正以觀天下」,
這兩卦的「中正」二字都是象徵「中正表」之義。
益卦初九之觀卦,象徵由白天測太陽時角,到晚上觀星象定節氣;
觀卦初六之益卦,則是由晚上觀星象定節氣,到白天測太陽時角。

這是由「參」而演的數:
「參伍以變,錯綜其數。」(《繫辭上傳》第十章)
「參天兩地而倚數」(《說卦傳》第一章)


.
↑回到頂端↑
#2097394 - 2020-07-27 01:06:29 中正以觀天下(一)
明陽 離線
一元復始
註冊: 2018-01-16
文章數: 1240

中正以觀天下(一)


………
……………
而「天文」一詞,最早出現於《周易.賁卦彖傳》:

「賁,亨;柔來而文剛,故亨。分,剛上而文柔,
故小利有攸往,天文也。文明以止,人文也。
觀乎天文,以察時變;觀乎人文,以化成天下。」

「分,剛上而文柔......天文也」

「分」即春秋二分之意,這是天文的現象;因為赤道與黃道有交角,
才產生春秋二分南北極的晝夜更替。「剛上而文柔」是指賁卦六四
應爻(為「剛上」之象),賁卦六四動為離卦,賁卦六四應爻爻辰
為戌化酉。賁卦卦氣主秋分應賁卦六四應爻爻辰化酉。

「觀乎天文,以察時變」

賁卦卦氣主「秋分初候」,觀卦卦氣主「秋分二候」,秋分後太陽周年視
運行過天球赤道到「外衡」(南半球),故曰「觀乎天文,以察時變」。

「文明以止,人文也」

「人文」指賁卦九三、六四人爻,賁卦九三之頤卦,頤卦卦氣主
「大雪三候」界冬至,賁卦六四之離卦,離卦卦氣主夏至,冬夏二至點
為太陽周年視運行的終始點,亦即太陽直射南北回歸線,是「文明以止」。

「觀乎人文,以化成天下」

「人文」指賁卦九三、六四人爻,賁卦六四之離卦,離卦卦氣主夏至。.

離卦《彖辭》曰:「離,麗也﹔日月麗乎天,百穀草木麗乎土,
重明以麗乎正,乃化成天下。」

觀卦《彖辭》曰:「大觀在上,順而巽,中正以觀天下。觀,
盥而不薦,有孚顒若,下觀而化也。觀天之神道,而四時不
忒,聖人以神道設教,而天下服矣。」

觀卦上卦為巽,下卦為坤,《說卦傳》:「巽為木、為風......為繩直、
為工。」(「中正表」,用繩繫其表顛,為觀天象的工具。)
又曰:「坤為地......為文。」(中正表立於地上以察天文。)
上卦巽之爻辰與下卦坤之爻辰完全一樣,周文王時代春分點在胃宿,
天文「十二次」屬「大梁」之次,春分時卦氣應觀卦上九爻辰為卯,
故稱:「大觀在上,順而巽,中正以觀天下。」

「有孚顒若」:
春分應觀卦六三民爻與上九宗廟爻辰為卯。
「下觀而化」是指觀卦六三民爻而言。

  觀卦六三:「觀我生,進退。」
  象曰:「觀我生,進退﹔未失道也。」

觀卦六三之漸卦,漸卦九三為世爻,世爻為「我」,故曰「觀我生」。
漸卦《象辭》曰:「山上有木,漸;君子以居賢德善俗。」

「觀天之神道」
是指觀卦上九宗廟而言。

  觀卦上九:「觀其生,君子无咎。」
  象曰:「觀其生,志未平也。」

觀卦上九之比卦,比卦上六為應爻,應爻為「其」,故曰「觀其生」。

觀卦《象辭》曰:「風行地上,觀;先王以省方,觀民設教。」


《中庸》:「天命之謂性,率性之謂道,脩道之謂教.......。」(第一章)

因「歲差」的緣故,所以《繫辭下傳》第八章又強調:
「易之為書也,不可遠;為道也屢遷。」
「屢」、「遷」是指「春分點」向西移動,因「歲差」每71.6年
春分點向西移動1度,時間一久相應的卦氣就會轉換,它會影響
到《月令》的推行(參《禮記.月令》)。所以要教導官吏百姓
如何作校正,即「觀民設教」、「脩道之謂教」。

…………………
…………
↑回到頂端↑
#2097398 - 2020-07-27 01:26:46 Re: 北斗觀象授時之我見--一、緣起
明陽 離線
一元復始
註冊: 2018-01-16
文章數: 1240


中正以觀天下


2018-03-25我曾貼文回應Amychen大 的回饋,………:


https://destiny.to/ubbthreads/ubbthreads.php/topics/1967920/2

.
↑回到頂端↑
#2097409 - 2020-07-27 02:50:55 【「屢」、「遷」是指「春分點」向西移動】嗎?
魯夫 離線
四季平安
註冊: 2017-07-05
文章數: 4235
來自: One Piece
張貼者: 明陽



因「歲差」的緣故,所以《繫辭下傳》第八章又強調:
「易之為書也,不可遠;為道也屢遷。」
「屢」、「遷」是指「春分點」向西移動,因「歲差」每71.6年
春分點向西移動1度,時間一久相應的卦氣就會轉換,它會影響
到《月令》的推行(參《禮記.月令》)。所以要教導官吏百姓
如何作校正,即「觀民設教」、「脩道之謂教」。




很抱歉...

你確定 【「屢」、「遷」是指「春分點」向西移動】嗎???

不要胡說八道....

歲差在我國是東晉時才發現的...

而繫辭,分為上下兩篇,相傳為孔子所作,現代學者認為這是在戰國至西漢初期間,由儒家學者所集體創作。



有人註解,六虛乃是六位也,六位在易經上就是指六爻...

故【為道也屢遷】應指在六爻上的變動才是,

應該不是指【歲差】....

**********

原文
《易》之為書也不可遠,為道也屢遷,變動不居,周流六虛,上下无常,剛柔相易,不可為典要,惟變所適。

有人解釋說明如下:

書者卦爻之辭也,不可遠不可離也,以之崇德廣業,以之居安樂玩,皆不可離之意。為道者易之為道也,一陰一陽之謂道,故曰道。變動者卦爻之變動也,不居者不居于一定也,六虛者六位也,虛對實言。卦雖六位,然剛柔往來如寄,非實有也,故曰六虛。外三爻為上,內三爻為下。典猶冊之有典,要猶體之有要。典要拘于迹者也。下文既有典常,則以辭言之耳。


易之為書不可遠,以其為道也屢遷,所以不可遠也。何也?易不過九六,是九六也,變動不居,周流于六虛之間,或自下而上,或自上而下,或剛易乎柔,或柔易乎剛,皆不可以為一定之典要,惟其變之所趨而已。道之屢遷如此,則廣大悉備,無所不該,此所以不可遠也。



編輯者: 魯夫 (2020-07-27 04:48:54)
_________________________
===ワンピース おれはなる!===

海賊王に俺はなる!!



↑回到頂端↑
#2097620 - 2020-07-28 05:55:34 Re: 北斗觀象授時之我見--一、緣起
Amychen 離線
或躍在淵
註冊: 2018-02-28
文章數: 335


「屢」、「遷」是指「春分點」向西移動嗎?


明陽大 回應我的貼文被酸,

我根據他貼文留的網址,找些資料作補充:

《繫辭下傳》第八章:「易之為書也,不可遠;為道也屢遷。變動不居,周流六虛,上下无常,剛柔相易,不可為典要,唯變所適。」


小篆从省(省居下古)、从、亦从婁聲。其本義作「(音朔)」解,(見說文新附)實含有複數與頻數兩種意義。

小篆从毋、从中女,毋即無,中女取易經離卦「中虛」之意,故其本義作「」解,(見說文許著)乃中無所有之意。惟此本義古罕見用,今所行者為別義。

28宿的婁宿距度約12度,春秋戰國時,春分點大抵在婁宿。(春分點為赤經、赤緯0度,象徵「數」之「空」。)


附加檔案
遷.jpg

圖.jpg


↑回到頂端↑
#2097677 - 2020-07-28 10:56:20 Re: 中正以觀天下
kit13 離線

六六大順
註冊: 2002-03-07
文章數: 6858
來自: 臺灣
謝謝您,不過這些資料我知道。
所以我才說是我自己的解釋。
_________________________
但求 身似彩雲常伴月
卻是 心隨碧草不由風
↑回到頂端↑
#2097689 - 2020-07-28 12:03:07 Re: 北斗觀象授時之我見--二、何謂「觀象授時」
虛無實 離線
亢龍有悔
註冊: 2010-03-05
文章數: 716
乃命羲和,欽若昊天,曆象日月星辰,敬授人時。分命羲仲,宅嵎夷,曰暘谷。寅賓出日,平秩東作。日中,星鳥,以殷仲春。厥民析,鳥獸孳尾。申命羲叔,宅南交。平秩南訛,敬致。日永,星火,以正仲夏。厥民因,鳥獸希革。分命和仲,宅西,曰昧谷。寅餞納日,平秩西成。宵中,星虛,以殷仲秋。厥民夷,鳥獸毛毨。申命和叔,宅朔方,曰幽都。平在朔易。日短,星昴,以正仲冬。厥民隩,鳥獸氄毛。帝曰:「咨!汝羲暨和。朞三百有六旬有六日,以閏月定四時,成歲。允釐百工,庶績咸熙。」 尚書

本指鄭重其事的將曆法交予百姓,使其掌握時令變化,不誤農事。《書經.堯典》:「乃命羲和,欽若昊天,曆象日月星辰,敬授人時。」後指皇帝向天下頒發曆書,使天下遵行,不違農時,以求豐收。《元史.卷二四.仁宗本紀一》:「今遣禮部尚書乃馬臺等齎詔往諭,仍頒皇慶元年曆日一本。卿其敬授人時,益修臣職,毋替爾祖事大之誠,以副朕不忘柔遠之意。」也作「敬授民時」。 敬受民時

曆法授時的由來應該是這樣才對
↑回到頂端↑
#2099529 - 2020-08-10 01:33:26 Re: 北斗觀象授時之我見--二、何謂「觀象授時」
魯夫 離線
四季平安
註冊: 2017-07-05
文章數: 4235
來自: One Piece
張貼者: 虛無實
乃命羲和,欽若昊天,曆象日月星辰,敬授人時。分命羲仲,宅嵎夷,曰暘谷。寅賓出日,平秩東作。日中,星鳥,以殷仲春。厥民析,鳥獸孳尾。申命羲叔,宅南交。平秩南訛,敬致。日永,星火,以正仲夏。厥民因,鳥獸希革。分命和仲,宅西,曰昧谷。寅餞納日,平秩西成。宵中,星虛,以殷仲秋。厥民夷,鳥獸毛毨。申命和叔,宅朔方,曰幽都。平在朔易。日短,星昴,以正仲冬。厥民隩,鳥獸氄毛。帝曰:「咨!汝羲暨和。朞三百有六旬有六日,以閏月定四時,成歲。允釐百工,庶績咸熙。」 尚書

本指鄭重其事的將曆法交予百姓,使其掌握時令變化,不誤農事。《書經.堯典》:「乃命羲和,欽若昊天,曆象日月星辰,敬授人時。」後指皇帝向天下頒發曆書,使天下遵行,不違農時,以求豐收。《元史.卷二四.仁宗本紀一》:「今遣禮部尚書乃馬臺等齎詔往諭,仍頒皇慶元年曆日一本。卿其敬授人時,益修臣職,毋替爾祖事大之誠,以副朕不忘柔遠之意。」也作「敬授民時」。 敬受民時

曆法授時的由來應該是這樣才對


我覺得觀象授時是循序漸進的

在黃帝時期或者是曆法未形成前,僅僅可以區分四季,並藉由天象來得知

等到曆法成熟確立後,才會在新歲來臨前頒布新歲的曆法(一年份)

屆時不用觀測天象,即可知現在是四季的甚麼時候....
_________________________
===ワンピース おれはなる!===

海賊王に俺はなる!!



↑回到頂端↑
#2099661 - 2020-08-11 00:47:19 北斗觀象授時之我見--四、古代天象觀測資料的年代
魯夫 離線
四季平安
註冊: 2017-07-05
文章數: 4235
來自: One Piece

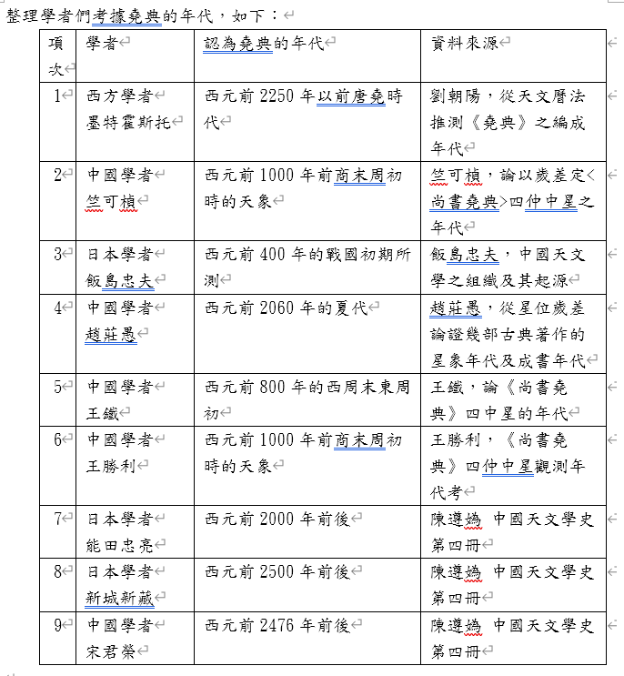
四、 古代天象觀測資料的年代

  既然有古代天象觀測的資料,那我們要如何知道這些觀測資料是否正確?以及它所成立的年代是在甚麼時候呢?

(一)、《尚書,堯典》

  〈堯典〉是《尚書》的首篇,更是傳統關於堯、舜、禹諸聖王的重要記載。因此該書所記述的年代是否屬實,是很多學者爭相研究的主因。
整理學者們考據的年代,如下:

項次 學者 認為堯典的年代 資料來源
1 西方學者墨特霍斯托 西元前2250年以前唐堯時代 劉朝陽,從天文曆法推測《堯典》之編成年代

2 中國學者竺可楨 西元前1000年前商末周初時的天象 竺可楨,論以歲差定<尚書堯典>四仲中星之年代

3 日本學者飯島忠夫 西元前400年的戰國初期所測 飯島忠夫,中國天文學之組織及其起源

4 中國學者趙莊愚 西元前2060年的夏代 趙莊愚,從星位歲差論證幾部古典著作的星象年代及成書年代

5 中國學者王鐵 西元前800年的西周末東周初 王鐵,論《尚書堯典》四中星的年代

6 中國學者王勝利 西元前1000年前商末周初時的天象 王勝利,《尚書堯典》四仲中星觀測年代考

7 日本學者能田忠亮 西元前2000年前後 陳遵媯 中國天文學史 第四冊

8 日本學者新城新藏 西元前2500年前後 陳遵媯 中國天文學史 第四冊

9 中國學者宋君榮 西元前2476年前後 陳遵媯 中國天文學史 第四冊





_________________________
===ワンピース おれはなる!===

海賊王に俺はなる!!



↑回到頂端↑
#2100171 - 2020-08-15 11:29:07 Re: 【「屢」、「遷」是指「春分點」向西移動】嗎?
Herkules 離線
一元復始
註冊: 2002-06-03
文章數: 1915
一部易經大家說,自成一家,
自伏羲畫八卦,文王重卦,周公作爻辭,孔子作繫辭,然後各家開始解易,
千年來解易者成書汗牛充棟,琳瑯滿目,有以象解,以陰陽數解,
以老庄道解,以儒道義理解,甚至以釋道解,
明陽大大,解易專說節氣調候,精於天文占算,輔以古文字入手,重視古音訓詁,
如果我沒理解錯,類似清易惠棟一派‧
很多時候解易的方向只在於個人的趣味,而不在於方向的對錯‧這也符合易道不可為典要的真諦:
【《易》之為書也不可遠,為道也屢遷,變動不居,周流六虛,
上下无常,剛柔相易,不可為典要,惟變所適。】

↑回到頂端↑
#2100256 - 2020-08-16 05:50:20 Re: 【「屢」、「遷」是指「春分點」向西移動】嗎?
魯夫 離線
四季平安
註冊: 2017-07-05
文章數: 4235
來自: One Piece
張貼者: Herkules
一部易經大家說,自成一家,
自伏羲畫八卦,文王重卦,周公作爻辭,孔子作繫辭,然後各家開始解易,
千年來解易者成書汗牛充棟,琳瑯滿目,有以象解,以陰陽數解,
以老庄道解,以儒道義理解,甚至以釋道解,
明陽大大,解易專說節氣調候,精於天文占算,輔以古文字入手,重視古音訓詁,
如果我沒理解錯,類似清易惠棟一派‧
很多時候解易的方向只在於個人的趣味,而不在於方向的對錯‧這也符合易道不可為典要的真諦:
【《易》之為書也不可遠,為道也屢遷,變動不居,周流六虛,
上下无常,剛柔相易,不可為典要,惟變所適。】



大大見識廣博
敝人對易學所知不多,也不知解易到底分有多少派別、支系


像明陽大所說
【28宿的婁宿距度約12度,春秋戰國時,春分點大抵在婁宿。(春分點為赤經、赤緯0度,象徵「數」之「空」。)】

我就認為引用的不是很恰當

其實數之空,我是認為數必起始於零,但西方設零度於春分點,而我國古天文學按文獻所記載多數是起於冬至點。


既然解易可以根據個人而有不同解法

那我也可以用【天行健,君子以自強不息】中的【天行健】來認為

天地間的萬物都會動,所以二分、二至點也會動...

*****
反思

但宇宙中的星體其自行的方向各個不同

為何地球的歲差是要向西移動呢??而不是向東??

有沒有可能,也有些許的向上或向下移動呢???

向上或向下移動的速度又是多少呢???
_________________________
===ワンピース おれはなる!===

海賊王に俺はなる!!



↑回到頂端↑
#2100285 - 2020-08-16 11:44:56 Re: 【「屢」、「遷」是指「春分點」向西移動】嗎?
Herkules 離線
一元復始
註冊: 2002-06-03
文章數: 1915
張貼者: 魯夫


大大見識廣博
敝人對易學所知不多,也不知解易到底分有多少派別、支系


像明陽大所說
【28宿的婁宿距度約12度,春秋戰國時,春分點大抵在婁宿。(春分點為赤經、赤緯0度,象徵「數」之「空」。)】

我就認為引用的不是很恰當

其實數之空,我是認為數必起始於零,但西方設零度於春分點,而我國古天文學按文獻所記載多數是起於冬至點。


既然解易可以根據個人而有不同解法

那我也可以用【天行健,君子以自強不息】中的【天行健】來認為

天地間的萬物都會動,所以二分、二至點也會動...

*****
反思

但宇宙中的星體其自行的方向各個不同

為何地球的歲差是要向西移動呢??而不是向東??

有沒有可能,也有些許的向上或向下移動呢???

向上或向下移動的速度又是多少呢???




易道雖說「遠取諸物,近取諸身‧」
但是天道杳遠不可知,天文現象,自加發明,強賦予意義,難免穿鑿附會,
比如說你提到的歲差,到底有什麼意義?或者用我的話說,有什麼趣味?
紀曉嵐《閱微草堂筆記》有一篇故事提到還蠻有趣:

「獻縣老儒韓生,性剛正,動必遵禮,一鄉推祭酒。一日得寒疾,恍惚間,一鬼立前曰:「城隍神喚。」韓念數盡當死,拒亦無益,乃隨去。至一官署,神檢籍曰:「以姓同,誤矣。」杖其鬼二十,使送還。韓意不平,上請曰:「人命至重,神奈何遣憒憒之鬼,致有誤拘。倘不檢出,不竟枉死耶?聰明正直之謂何!」神笑曰:「謂汝倔強,今果然。夫天行不能無歲差,況鬼神乎?誤而即覺,是謂聰明;覺而不回護,是謂正直,汝何足以知之。念汝言行無玷,姑貸汝。後勿如是躁妄也。」霍然而蘇。韓章美云。」
↑回到頂端↑
#2100347 - 2020-08-17 04:37:39 Re: 北斗觀象授時之我見--四、古代天象觀測資料的年代
魯夫 離線
四季平安
註冊: 2017-07-05
文章數: 4235
來自: One Piece
補上表格


附加檔案
表01--堯典年代考據.png


_________________________
===ワンピース おれはなる!===

海賊王に俺はなる!!



↑回到頂端↑
#2100348 - 2020-08-17 04:51:12 Re: 北斗觀象授時之我見--四、古代天象觀測資料的年代(續1)
魯夫 離線
四季平安
註冊: 2017-07-05
文章數: 4235
來自: One Piece


(二)、《夏小正》

  根據「新視野百科書坊叢書」的內容敘述,《夏小正》是最早的曆書,也是我國現存最早的文獻之一,也是現存採用夏時最早的曆書。這部書文辭古樸簡練,用字不多,但內容卻相當豐富,它按一年十二個月分別記載了物候、氣象、天象和重要的政事,特別是有關說明我國古代以農立國方面的政事。書中反映當時的農業生產的內容包括穀物、纖維植物、染料、園藝作物的種植,蠶桑、畜牧和採集、漁獵。蠶桑和養馬頗受重視;馬的閹割,染料中的藍,園藝作物芸、桃、杏等的栽培均為首次見於記載。

  《夏小正》最突出的部分是物候。由於農業生產上的需要,書中注意收集物候資料,並且按月記載下來,作為適時安排農業生產的依據。它主要是各月的物候和農事活動的記載,大多數是二字、三字或四字為一完整句子。其指時標誌以動植物變化為主,用以指時的標準星象都是一些比較容易看到的亮星,如辰參、織女等。書中缺少十一月、十二月和二月的星象記載,還沒有出現四季和節氣的概念。《夏小正》記載的生產事項無一字提到「百工之事」,這是社會分工還不發達的反映。所有這些表明《夏小正》曆法的原始和時代的古老。

  《夏小正》的成稿年代爭議很大,但一般認為最遲成書在春秋時期。隋代以前,它只是西漢戴德彙編的《大戴禮記》中的一篇。後來出現了單行本,在《隋書•經籍志》中第一次被單獨著錄。從北宋至清代,研究者有十餘家。

  相傳夏禹曾「頒夏時於邦國」。《禮記.禮運》載,「孔子曰:我欲觀夏道,是故之杞,而不足徵也;吾得夏時焉。」 鄭玄笺:「得夏四時之書也,奇書存者有《小正》。」《史記•夏本紀》也說:「太史公曰:孔子正夏時,學者多傳《夏小正》云。」這些記載表明,《夏小正》在春秋時代以前已經出現,春秋時代的杞國還在使用它。

  整理一些學者們考據的年代,如下:(詳附圖)

項次 學者 認為夏小正的年代 資料來源
1 中國學者趙莊愚 認為夏小正應是西元前3000年西周初年的作品 趙莊愚,從星位歲差論證幾部古典著作的星象年代及成書年代
2 中國學者羅樹元、黃道芳 認為是西元前2000年左右 羅樹元、黃道芳,論《夏小正》的天象和年代
3 日本學者能田忠亮 認為不晚於西元前2000年,西元前600年較為合適 能田忠亮,夏小正星象論


  而陳遵媯在《中國天文學》第四冊,說:「《夏小正》的星象紀事,除了「十月,初昏南門見」以外,幾乎没有錯簡或誤寫,這些紀事,可以說都是表示西元前2000年以前的星象。至於參中及織女正東鄉或正北鄉,雖然以西元前600年前後較適合,但說是西元前2000年的星象,也無不可。」似乎也是同意日本學者能田忠亮的看法。

  在此,我有一個疑惑,夏小正的月份究竟是如何制定的?是採用陰曆還是用陽曆呢?依照天文學家的研究方法應該是以二十四節氣為標準。


附加檔案
表02--夏小正年代考據.png


_________________________
===ワンピース おれはなる!===

海賊王に俺はなる!!



↑回到頂端↑

Page 2 of 2 < 1 2




本站是個命理討論的園地,如果您要問命,請務必詳閱各板板規,遵守發問規則,不要只留個生日或是命盤, 其他什麼都沒提。貼命盤的方法請特別注意算完命盤後的文字說明,不要貼個沒人看懂歪七扭八的命盤, 貼錯命盤及未遵守板規者,文章很有可能被不預警刪除 另外,如果您提了問題,而有人回覆的話,不論對與錯,請務必多上來回應論命者, 我們不歡迎那種提了問題就等人回答,也不回應的人。我們需要的是,「良好的互動」及「長期的追蹤」。
本站大多數的討論區都得要註冊才能發言,您若是要張貼討論,請務必註冊為使用者, 如果您忘了您的密碼,請在登入」的畫面, 輸入您的帳號,再按一下我忘記我的密碼了」, 此時系統會寄一封信到您當時註冊的 Email 信箱裡面, 裡面則附有一個臨時密碼,請您拿到密碼後用此臨時密碼登入。登入之後可以在 編輯個人檔案」裡面修改成您習慣的密碼。
logo
欣洋網路有限公司