✨AI算命大師
Page 2 of 4 < 1 2 3 4 >
議題選項
議題評分
#2052080 - 2019-08-19 15:44:08 Re: 何休「卦氣說」
許志輝 離線
三陽開泰
註冊: 2016-07-15
文章數: 3542
~這張是道藏~~我要轉好幾種軟體~~等有空我在貼上~~檔案太大~~不能傳~~我田裡太忙沒什麼時間


附加檔案
99.JPG

99.JPG




編輯者: 許志輝 (2019-08-19 15:49:18)
↑回到頂端↑
#2052146 - 2019-08-20 07:23:42 Re: 何休「卦氣說」
明陽 離線
一元復始
註冊: 2018-01-16
文章數: 1244

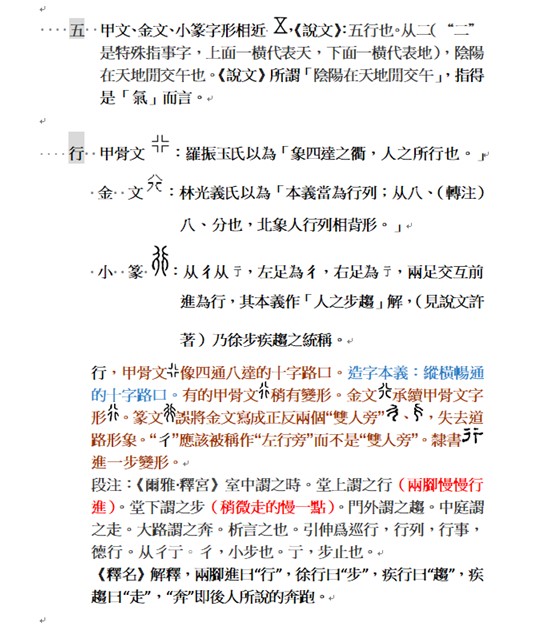
何休「卦氣說」(六)


在「卦氣說」中,「四正卦」是用來配合四時,餘下的六十卦則分配在一年二十四節氣中。以孟喜的「七十二候」說為例,二十四節氣分為初候、次候和末候,從而得出七十二候,而六十卦與七十二候配合,其中十二卦便分作內卦和外卦,由此便多得十二卦,加上原來的六十卦,便足夠給七十二候整除。同時,一年共有七十二候,每個月則有六侯,而六候分別與六卦配合,並在六卦之中挑選一個代表卦,充當為「十二消息卦」,用來表示十二個月的陰陽變化。孟喜指出「十二消息卦」分別有泰(正月)、大壯(二月)、夬(三月)、乾(四月)、姤(五月)、遯(六月)、否(七月)、觀(八月)、剝(九月)、坤(十月)、復(十一月)、臨(十二月)。十二消息卦代表了一年之中陰陽進退的情況,自復卦至乾卦為陽進陰退,自垢卦至坤卦為陰進陽退,而泰卦是正月卦的代表卦,當中 又包含了小過、蒙、益、漸、泰、需六卦。

從陰陽二氣消息來看,泰卦所主的時份正值陰陽合和。《周易.象傳》釋泰卦曰:「天地交泰,后以財成天地之道,輔相天地之宜,以左右民。」此外,《易緯》也根據泰卦指出正月是陰陽交接的時份。《易緯.乾鑿度》曰:「泰者,天地交通,陰陽用事,長養萬物也。」又曰:「泰者,正月之卦也,陽氣始通,陰道執順。」可見,正月陰陽合和,王者可於此時象法天道,頒令制法。此外,若據象數而言,泰卦的上下二卦也能夠象示出二氣合和的情況。《周易.說卦》曰:「參天兩地而倚數,觀變于陰陽而立卦。」參即是三,屬奇數,兩屬偶數;奇數屬陽,偶數屬陰。泰卦,乾下坤上;上卦是坤,坤六劃,屬陰卦;下卦是乾,乾三劃,屬陽卦。因此,泰上下二卦上陰下陽,象示出陰陽合和。此外,泰卦,初九配六四,九二配六五,九三配上六;三組爻位都是陽爻與陰爻配合。可見,從泰上下二卦的爻位中也可以勾勒出陰陽合和的天 道法象。

由於泰卦是正月的代表卦,掌管整個正月,因此,正月中六卦所主的每一個時份理應都能夠呈現出陰陽合和的天道面貌。但是,若從「七十二候」說來看,在小過、蒙、益、漸、泰、需的正月六卦中,則除了泰卦外,就只有益卦能夠象示出正月是陰陽交接的時份。《易緯.乾鑿度》曰:

方知此時,天地交,萬物通,故泰、益之卦,皆夏之正也,此四時之正,不易之道也。


益卦象示出二氣交感,萬物萌生的狀態。益,震下巽上,震卦是陽卦,巽卦是陰卦,故上、下二卦陰陽相應。同時,爻位方面,益初九配六四、六二配九五、六三配上九,爻位配合都是一陰一陽,陰陽完全相配。《易緯.乾鑿度》云:

益者,正月之卦也。天氣下施,萬物皆益。言王者之法天地,施政教,而天下被陽德,蒙王化,如美寶,莫能違害,永貞其道,咸受吉化,德施四海,能繼天道也。

益卦屬於正月的卦象,主正月時份,此時天氣下降,養育萬物,王者於此時頒行政令,便能夠承繼天道,頒受人道,推衍王化於天下,致使天道與人道接軌。再者,泰卦和益卦的上卦都是陰卦,下卦都是陽卦;陰卦象地,陽卦象天,天地的位置剛好倒轉,這象徵了陰陽二氣交感後的結果,否則「天地不變,不能通氣」,萬物便不能萌生。至於小過、蒙、漸、需雖然也是正月內的卦象,但是,它們在卦位或爻位上都沒有顯示出陰陽合和的天道法象,不能象示出正月是王者法取天道的時份。總之,從泰、益的卦象來看,可以考證出正月是陰陽合和的時份,說明了何休以正月作為王者頒令改制背後的思想根據。

…………..
…………………….

《春秋》「元年春王正月」的注文,論證出何休的《公羊》注隱潛了漢代「卦氣說」的思想內容,並揭示了何休的天道思想與西漢象數《易》家孟喜、焦延壽、京房,以及《易緯》的「卦氣說」有著深厚的淵源。這是在文獻不足徵的情況下,為窺管何休在《公羊》以外的經學思想提供了一個切入點。

在何休的天道思想中,天道法象是按照陰陽消息來體現,其中四時物候的改變,正月中的陰陽合和,都充當為王者「繼天奉元,養成萬物」的取法根據。事實上,陰陽思想在先秦時已經普遍流傳,至漢代納入「卦氣說」的思想內容中,憑藉《周易》六十四卦顯示出陰陽二氣在一年之中的變化規律,說明了萬物生成的不同狀況,從而建構出「四正卦」、「十二消息卦」和「七十二候」說等主要學說,由此也準確地指出四時、十二月、以至每個月中某一時段內陰陽消長盈虛的情況。何休便是在漢代「卦氣說」的影響下,把《春秋》「元年春王正月」中的「元」訓釋為元氣的所在;而「春」充當為天道法象的表徵;「正月」則成為陰陽合和的時份,這使到原來在《春秋》中僅表示魯公即位的時間單位,呈現出以氣為本的天道面貌,作為王者貫達天道,頒授人道的根據。

誠然,《春秋》的意旨在於「撥亂世,反諸正」,而《公羊傳》又以為孔子「制《春秋》之義,以俟後聖」,這都反映出《春秋》所重視的是人道。至於何休認為《春秋》絕筆于魯哀公十四年,是基於「人道浹,王道備」,毫無疑問,也凸顯了《春秋》的終極關懷是人道。不過,何休在注釋《春秋》「元年春王正月」中,已開宗明義指出天道是王者頒行人道的基礎,並通過「五始」建構出天道與人道之間息息相關的緊密關係。這除了為《公羊》學開拓出《易》學的詮釋意義外,也擴闊了傳統中國「天人合一」的思想內涵。


.
↑回到頂端↑
#2052152 - 2019-08-20 08:39:14 Re: 何休「卦氣說」
明陽 離線
一元復始
註冊: 2018-01-16
文章數: 1244
張貼者: 明陽

何休「卦氣說」(五)


「正月」與人道的確立
.....
........

在漢代,經儒普遍認為萬物萌生是陰陽交接的結果。《春秋繁露.順命》曰:「獨陰不生,獨陽不生。」又《春秋繁露.基義》曰:「物莫無合,而合各有陰陽,陽兼于陰,陰兼于陽。」這說明陰陽合和是萬物生成的基本條件。《淮南子.天文訓》曰:「一而不生,故分而為陰陽,陰陽合和而萬物生。」此外,《春秋緯》和《白虎通》都指出春是陰陽交接,萬物萌生的時份。《春秋緯.元命苞》曰:「春者神明推移,精華結紐。」注曰:「神明,猶陰陽也,相推移使物精華結成。紐,結要也。」陰陽交合,遂使萬物生成。《春秋緯.元命苞》曰:「春氣明達,六合俱生。萬物應節,五行并起,各以名利。」注曰:「自六合俱生,以通五行,各有陰陽交合,故能然也。」《白虎通.嫁娶以春》曰:「春者,天地交通,萬物始生,陰陽交接之時也。」一歲之中,春是陰陽合和的時份,也是萬物萌生的天道法象。再者,《白虎通.封禪篇》曰:「天下太平,符瑞所以來至者,以為王者承天統理,調和陰陽,陰陽和,萬物序,休氣充塞,故符瑞並臻,皆應德而至。」東漢白虎觀經儒與章帝「講議《五經》同異」時,皆認為王者承受天命治理天下,有調和陰陽的職分,相信只有陰陽調和,萬物才生成有序。可見,這本來便是東漢諸儒的普遍說法。

這樣看來,陰陽交接是萬物萌生的時份,是以王者欲要「繼天奉元,養成萬物」,便要法取陰陽合和中所見的物候變化,並據此頒令制法,改革政制。這是何休以三代改制以「物見」、「物牙」和「物萌」作為天道法象的原因。不過,何休指出只有正月才是萬物萌生的月份,而三代也只能在正月法天改制,由此顯示出陰陽交接的時份已由春三月收窄至正月。《禮記.月令》指出正月「天氣下降,地氣上騰,天地和同,草木萌動。」這可以是何休提出王者於正月改制的濫觴。但是,「卦氣說」中的「十二消息卦」說和「七十二候」說,就更能為何休在正月與陰陽交接的配合上提供一個更具系統的說明。

.



泰卦是正月的代表卦,它是「十二辟卦」之一,也是「鴻雁策數」計算點之一,因為「雨水二候」為泰卦卦氣,所應的物候「鴻雁來」………。

正月卦氣中的六個卦:

立春三候:初候 小過外卦、二候 蒙卦、三候 益卦。

雨水三候:初候 漸卦、二候 泰卦、三候 需內卦。



「鴻雁策數」:

泰卦六五「帝乙歸妹」

泰卦六五動為需卦,泰卦六五爻辰亥化戌。

漸卦卦氣主「雨水初候」
泰卦卦氣主「雨水二候」(「鴻雁來」,鴻雁由低緯度往高緯度回到繁殖地,途經觀測地時稱「鴻雁來」;還有一次是在「白露初候」,鴻雁由高緯度往低緯度避冬,途經觀測地時稱「鴻雁來」。)
需卦卦氣主「雨水三候」

「鴻雁來」為泰卦物候:泰卦六五動為需卦(需卦卦氣主「雨水三候」,應泰卦九二爻辰為寅),泰卦六五爻辰為亥化戌(歸妹外卦卦氣主「寒露初候」,應泰卦六五爻辰化戌,「寒露初候」太陽到乙山)。


春分→秋分有186天(187),
秋分→春分有179天(178)。
泰卦卦氣為「雨水二候」,由「雨水三候」→「春分」有18.47天,歸妹外卦卦氣主「寒露初候」,「秋分」→「寒露初候」有18.3天,為「天地交」之象。


歸妹六五「帝乙歸妹」

歸妹六五之兌卦(歸妹為兌宮歸魂卦),歸妹六五爻辰為申化酉(兌宮酉為申之妹)。歸妹內卦卦氣主「秋分三候」應歸妹六五爻辰化酉。

泰卦卦氣主「雨水二候」(「鴻雁來」)、歸妹內卦卦氣主「秋分三候」
乾之策216的當期日數所應之卦氣,即由「雨水三候」→歸妹內卦「秋分三候」之日數;
365.25日 ÷ 360策 =1.01458日(一策之當期日)
1.01458日 × 216策=219.15日

18.47(「雨水三候」→「春分」) + 186(春分→秋分)
+ 15.2(秋分初候→秋分三候) =219.67日(由需卦卦氣到歸妹內卦卦氣的日數)


坤之策144的當期日數所應之卦氣,即由歸妹外卦「寒露初候」→「雨水三候」之日數。
1.01458日 × 144策=146.1日

179 (秋分→春分)- 15.2(秋分初候→秋分三候)
- 18.47(「雨水三候」→「春分」) =145.33日
↑回到頂端↑
#2052186 - 2019-08-20 13:38:00 Re: 何休「卦氣說」
許志輝 離線
三陽開泰
註冊: 2016-07-15
文章數: 3542
02


附加檔案
01.JPG

02.JPG




編輯者: 許志輝 (2019-08-20 13:38:49)
↑回到頂端↑
#2052187 - 2019-08-20 13:39:29 Re: 何休「卦氣說」
許志輝 離線
三陽開泰
註冊: 2016-07-15
文章數: 3542
03


附加檔案
03.JPG

04.JPG




編輯者: 許志輝 (2019-08-20 13:39:54)
↑回到頂端↑
#2052188 - 2019-08-20 13:41:25 Re: 何休「卦氣說」
許志輝 離線
三陽開泰
註冊: 2016-07-15
文章數: 3542
05


附加檔案
05.JPG

06.JPG




編輯者: 許志輝 (2019-08-20 13:41:47)
↑回到頂端↑
#2052189 - 2019-08-20 13:42:41 Re: 何休「卦氣說」
許志輝 離線
三陽開泰
註冊: 2016-07-15
文章數: 3542
06


附加檔案
07.JPG

08.JPG




編輯者: 許志輝 (2019-08-20 13:43:01)
↑回到頂端↑
#2052209 - 2019-08-20 14:45:52 Re: 何休「卦氣說」
明陽 離線
一元復始
註冊: 2018-01-16
文章數: 1244

張貼者: 許志輝
~這張是道藏~~我要轉好幾種軟體~~等有空我在貼上~~檔案太大~~不能傳~~我田裡太忙沒什麼時間


我再次為網友感謝!正能量的回應……

「天原發微」這本書與我有深緣,40多年前我曾在「中央圖書館」的微卷室看過,「中央圖書館」當時在「建國中學」對面的「植物園」裡...........

搬家後改稱「國家圖書館」.....

我懷念「植物園」裡,夏天池裡的荷花綻放............

.
↑回到頂端↑
#2052293 - 2019-08-21 07:44:41 Re: 何休「卦氣說」
明陽 離線
一元復始
註冊: 2018-01-16
文章數: 1244
張貼者: 明陽

何休「卦氣說」(六)

.......
...............

由於泰卦是正月的代表卦,掌管整個正月,因此,正月中六卦所主的每一個時份理應都能夠呈現出陰陽合和的天道面貌。但是,若從「七十二候」說來看,在小過、蒙、益、漸、泰、需的正月六卦中,則除了泰卦外,就只有益卦能夠象示出正月是陰陽交接的時份。《易緯.乾鑿度》曰:

方知此時,天地交,萬物通,故泰、益之卦,皆夏之正也,此四時之正,不易之道也。


益卦象示出二氣交感,萬物萌生的狀態。益,震下巽上,震卦是陽卦,巽卦是陰卦,故上、下二卦陰陽相應。同時,爻位方面,益初九配六四、六二配九五、六三配上九,爻位配合都是一陰一陽,陰陽完全相配。《易緯.乾鑿度》云:

益者,正月之卦也。天氣下施,萬物皆益。言王者之法天地,施政教,而天下被陽德,蒙王化,如美寶,莫能違害,永貞其道,咸受吉化,德施四海,能繼天道也。




正月卦氣中的六個卦:
立春三候:初候 小過外卦、二候 蒙卦、三候 益卦。
雨水三候:初候 漸卦、二候 泰卦、三候 需內卦。

《易緯.乾鑿度》曰:
方知此時,天地交,萬物通,故泰、益之卦,皆夏之正也,此四時之正,不易之道也。

正月六個卦:小過、蒙、益、漸、泰、需,這六個卦的「地爻」爻辰為寅的有益卦六二、泰卦九二、需卦九二,其中需之內卦卦氣屬正月的最後3日,而需卦九二與九五同為陽爻不應,故只提泰、益二卦。


《易緯.乾鑿度》云:
益者,正月之卦也。天氣下施,萬物皆益。言王者之法天地,施政教,而天下被陽德,蒙王化,如美寶,莫能違害,永貞其道,咸受吉化,德施四海,能繼天道也。


益卦六二為地爻,爻辰寅,寅月天德方在丁屬坤卦。益卦九五為天爻、為王爻,爻辰巳,巳月天德方在辛屬乾卦。益卦九五天爻之頤卦,「九宮飛布」,頤卦與天德丁方、辛方有聯繫,故曰「言王者之法天地,施政教,而天下被陽德」。


附加檔案
六卦.jpg


↑回到頂端↑
#2052498 - 2019-08-23 01:25:49 Re: 何休「卦氣說」
明陽 離線
一元復始
註冊: 2018-01-16
文章數: 1244
張貼者: 虛無實
好文章 謝謝陽明大

想問陽明大 有關於五行 是從易經(八卦)出 還是箕子這段文開始才有五行

箕子乃言曰:「我聞在昔,鯀堙洪水,汩陳其五行;帝乃震怒,不畀洪範九疇,彝倫攸斁。鯀則殛死,禹乃嗣興,天乃錫禹洪範九疇,彝倫攸敘。」

「初一曰五行,次二曰敬用五事,次三曰農用八政,次四曰協用五紀,次五曰建用皇極,次六曰乂用三德,次七曰明用稽疑,次八曰念用庶徵,次九曰向用五福,威用六極。」

「一、五行:一曰水,二曰火,三曰木,四曰金,五曰土。水曰潤下,火曰炎上,木曰曲直,金曰從革,土爰稼穡。潤下作鹹,炎上作苦,曲直作酸,從革作辛,稼穡作甘。」

希望不吝指教 謝謝


《尚書.洪範篇》是殷商 箕子口述其先王治國之寶典。據箕子謂「鯀則殛死,禹乃嗣興,天乃錫禹『洪範九疇』」。 是則《洪範篇》原為夏禹經國施政之寶典。夏桀亡國,殷商承受之以為殷商治國之寶典。殷失天下,箕子被俘,周武王親自諮詢。於是箕子歷述殷商建國六百四十餘年(自商湯建國至殷紂失國共六百四十三年)之施政方針,原為承繼且奉行夏王朝之「洪範」大典。

而現行的《周易》本,據《繫辭下傳》第十一章所謂:

易之興也,其當殷之末世,周之盛德邪?當文王與紂之事邪?是故其辭危。危者使平,易者使傾,其道甚大,百物不廢。懼以終始,其要无咎,此之謂易之道也。」

顯然《尚書.鴻範篇》內容要較現行《周易》本的內容早,所以「五行」一詞以目前講,最早出現在《尚書.鴻範篇》。而《周易》經傳並不見有「五行」二字,但在《周易》的經傳,「行」字出現約有130次左右………經傳中「行」字配合卦圖,卻隱喻有「卦氣」之說,「卦氣」有方位時序,於是《易經》卦圖配「九宮」後,「五行」似乎也成為《易經》所蘊藏的理論………。


讓我們來看看「五行」二字,在古代的字型與字義:


附加檔案
五行.jpg


↑回到頂端↑
#2052499 - 2019-08-23 01:35:52 Re: 何休「卦氣說」
明陽 離線
一元復始
註冊: 2018-01-16
文章數: 1244
張貼者: 虛無實
好文章 謝謝陽明大

想問陽明大 有關於五行 是從易經(八卦)出 還是箕子這段文開始才有五行



《鴻範篇》中的「九疇」:

初一曰五行
次二曰敬用五事,
次三曰農用八政,
次四 曰協用五紀,
次五曰建用皇極
次六曰義用三德,
次七日明用 稽疑,
次八曰念用庶徵,
次九曰向用五福,威用六極。”

一、五行:一曰水,二曰火,三曰木,四曰金,五曰土。水曰潤下,火曰炎上、木曰曲直,金曰從革,土爰稼穡。潤下作鹹,炎上作苦,曲直作酸,從革作辛,稼穡作甘。
……….
……………….

五、皇極:皇建其有極。斂時五福,用敷錫厥庶民。惟時厥庶民于汝極。錫汝保極:凡厥庶民,無有淫朋,人無有比德,惟皇作極。凡厥庶民,有猷有為有守,汝則念之。不協于極,不罹于咎,皇則受之。而康而色,曰:『予攸好德。』汝則錫之福。時人斯其惟皇之極。無虐煢獨而畏高明,人之有能有為,使羞其行,而邦其昌。凡厥正人,既富方谷,汝弗能使有好于而家,時人斯其辜。于其無好德,汝雖錫之福,其作汝用咎。無偏無陂,遵王之義;無有作好,遵王之道;無有作惡,尊王之路。無偏無黨,王道蕩蕩;無黨無偏,王道平平;無反無側,王道正直。會其有極,歸其有極。曰:皇,極之敷言,是彝是訓,于帝其訓,凡厥庶民,極之敷言,是訓是行,以近天子之光。曰:天子作民父母,以為天下王。


五、皇極:皇建其有極。這段文字一共出現了十一次「極」字,「皇極」一詞如何訓詁?就顯得特別重要……


小篆从木、亟聲。本義作「棟」解,乃屋頂正中之樑;故从木。又以亟本作「敏疾」解,含有急迫之意味;正中之樑即最高之樑,高則陡峻,並便於屋上之水向前後傾瀉;故極从亟聲。


丁四新先生“再論《尚書•洪範》的政治哲學——以五行疇和皇極疇為中心”一文【摘要】說:

「洪範九疇」作為理論系統是王權和天命的象徵。它與「革命」理論不同,前者屬於平治天下的大法和基本理論,後者則論證了改朝換代的合理性。關於《洪範》的政治哲學,北宋以前,儒者更重視五行疇;南宋以後,理學家更重視皇極疇。這兩疇的重要性與其在九疇中的序次是完全相應的:五行為初始疇,皇極為次五疇(中疇)。
所謂五行,因其可以施用於民生,故謂之五行。五行是實行王道政治的基礎。《洪範》已具備五元的思維方式,通過這一思維方式,君主可以很好地條理和建構其統治的世界。而且,五行本身在上古具有一定的序次性,由此深化了人們對於這個世界的理解。
「皇極」之「皇」當訓「君」訓「王」,訓為「大」是不對的;「極」當訓「中」,但它潛在地包含了「至」或「至極的標準」之義。朱子則顛覆故訓,以「至極的標準」為第一義。而所謂「皇極」,原意是說君王應以中道建立其位。從內容來看,皇極疇包含了中道和「作民父母」的民本思想,它們是儒家政治哲學的重要內涵。南宋時期,由於成為「國是」的關鍵話題,「皇極」成為官僚集團競相利用和理學集團極力辯解的觀念。今天看來,王淮充滿政治實用主義的解釋固然是對這一概念的庸俗化,但是朱子充滿理學家趣味的解釋也未必就切中了這一概念的本意。

https://kknews.cc/zh-tw/history/jmjal4l.html


附加檔案
梁.jpg


↑回到頂端↑
#2052503 - 2019-08-23 02:19:17 Re: 何休「卦氣說」
明陽 離線
一元復始
註冊: 2018-01-16
文章數: 1244
張貼者: 虛無實
好文章 謝謝陽明大

想問陽明大 有關於五行 是從易經(八卦)出 還是箕子這段文開始才有五行



“先秦經典「行」字字義的原始與變遷 ──兼論「五行」”一文提到:
http://cccp.uchicago.edu/archive/2008_IFBSD/Cheng_Chi-hsiung_2008_IFBSD.pdf

《洪範》「日月之行,則有冬有夏」的「行」字很明顯地含有抽象的意義,就是指的日月運行的規律。這種「規律」的涵義,和「德行」專指遵守道德律則的行為一樣,都是和「道路」義的「行」字,同樣具有「合乎條理」的精神。《尚書》最為學術界注意的,應該是《洪範》所記「五行」之義。

《洪範》「初一、曰五行」句下:
一曰水, 二曰火, 三曰木, 四曰金, 五曰土。
水曰潤下,火曰炎上,木曰曲直,金曰從革,土爰稼穡。
潤下作鹹,炎上作苦,曲直作酸,從革作辛,稼穡作甘。


這段話中「行」字的自然義,其實亦不能說只是單純的指「五種元素」,而是和人的形體生命有一種緊密的對應關係。倘再參考《洪範》的後文,就知道「五行」之義不能單純理解為「五種元素」了。按「五行」之後為「五事」:

二、五事:一曰貌,二曰言,三曰視,四曰聽,五曰思。貌曰恭,言曰從,視曰明,聽曰聦,思曰睿。恭作肅,從作乂,明作晢,聦作謀,睿作聖。

「五事」列於「五行」之後,與「五行」為對應。故孔穎達《疏》引伏生《五行傳》:

貌屬木,言屬金,視屬火,聽屬水,思屬土。

「五行」之中,「土」的地位與「木金火水」略有不同。《周易‧繫辭傳》:「是故易有太極,是生兩儀,兩儀生四象,四象生八卦。」孔穎達《正義》說:

四象,謂金木水火,稟天地而有,故云兩儀生四象。土則分王四季,又地中之別。故唯云四象也。

又《禮記‧月令》亦以「金木水火」分主四季,春主木,夏主火,秋主金,冬主水,四季分述;唯「中央土」置於季夏之後。孔穎達《疏》解釋說:

夫四時五行,同是天地所生,而四時是氣,五行是物;氣是輕虛,所以麗天,物體質碍,所以屬地。四時係天,年有三百六十日,則春夏秋冬各分居九十日。五行分配四時,布於三百六十日間,以木配春,以火配夏,以金配秋,以水配冬,以土則每時輒寄王十八日也。雖每分寄,而位本未宜處於季夏之末,金火之間,故在此陳之也。

孔穎達「土」分王於四季的解釋,是有根據的。若以「五行」與「五事」相對應,則「五曰思」、「思曰睿」、「睿作聖」,亦應與前四者(即「貌言視聽」)屬不同層次。……..
……………..


《易經》(在此專指卦爻辭)中的「行」字其實亦含有抽象的含義。過去學者考證,或認為《易經》的「行」字皆指「道路」。這恐怕是囿於「行」字字形的本義以為說。事實上如上文分析,字形本義僅表述了「行」字意義的一端,西周初年經典中的「行」字,字義至為複雜。從這一點考察,我們幾乎可以確定將所有出現在卦爻辭的「行」字都解釋為「道路」是有問題的。當然,傳本《易經》成書於西周初期至中期。故《易經》中「行」字的用法,部分與《詩經》、《尚書》「周書」一致,是必然的。
……….
《易經》本以占卜為主,則必涉及人生行為的準則問題。而在上古文字不多、書寫不易的情況下,卦爻辭利用語文表述廣泛的哲理,自不得不從具體的含義,引申出抽象的意義。如〈震〉六三爻辭「震行无眚」,此處「行」字,也不是具體的行走、行動的意義,而是抽象的作用、施行之義。

更顯著的例子是常見於卦爻辭的「中行」。「中行」一詞,屈萬里解釋為「中路」、「中道」,將「行」字解釋為具體的「道路」。這應該是屈先生以甲骨文、金文、《詩》、《書》等語義互釋的解釋為基礎,也可以說是一種實證的解釋。不過就《易經》的義理體系而言,「中行」同時也蘊涵另一種抽象意義,指的是居於中位、或行於中位之意。

………..
………………
總結來說,《易經》的「行」字,有時是用具體的意義,如道路、行走;有時則用抽象的意義,如行動、施行。《易經》「行」字取義與《詩經》、《尚書》略有不同,和這部書屬於卜筮書、多涉及抽象之人生與自然之理,有直接關係。


《易傳》「行」字意義系統《易傳》中的「行」字或含有「行」字的詞語很多,如「志行」、「吉行」、「上行」、「大行」、「行有尚」、「時行」等。除了用作一般「行走」義外,其中有的直接指述爻位,如「志行」指陰爻位於陽爻之下;有的指爻的性質如吉凶之類;有的為動詞,也有的為名詞。茲將各種意義加以區分臚列 如下:

1.軌跡 2.運行 3.推行 4.行為、實踐
5.德行 6.發展 7.當行

…………..
…………………

該文結論說:

「從先秦經典「行」字字義綜合考察,「行」字兼有行走、道路、行列、德行、軌跡、行為等諸義,其中可以分為兩類,一類表述自然,一類表述人文(包括人的身體與文化表現)。「行」字本義無論釋為「行走」抑或「道路」都含有時間性、發展性的運動涵義,這也許是《易經》「中行」、《易傳》天行、上行、志行等各種更為抽象化、哲理化意義產生的基礎。春秋戰國屢屢出現「五行」一詞,均以「行」字所蘊含的運行、動作的精神為基礎,發展出「時行」一類的運行、循環的新意義。尤有進者,「五行」在《洪範》與《郭店楚簡》《五行》中都同時含有人文與自然的意義,這與先秦思想以「人」為宇宙中心的天人合一思想,有密切的關係。」


.
↑回到頂端↑
#2052541 - 2019-08-23 08:55:23 Re: 何休「卦氣說」
虛無實 離線
亢龍有悔
註冊: 2010-03-05
文章數: 719
張貼者: 明陽
張貼者: 虛無實
好文章 謝謝陽明大

想問陽明大 有關於五行 是從易經(八卦)出 還是箕子這段文開始才有五行



“先秦經典「行」字字義的原始與變遷 ──兼論「五行」”一文提到:
http://cccp.uchicago.edu/archive/2008_IFBSD/Cheng_Chi-hsiung_2008_IFBSD.pdf

《洪範》「日月之行,則有冬有夏」的「行」字很明顯地含有抽象的意義,就是指的日月運行的規律。這種「規律」的涵義,和「德行」專指遵守道德律則的行為一樣,都是和「道路」義的「行」字,同樣具有「合乎條理」的精神。《尚書》最為學術界注意的,應該是《洪範》所記「五行」之義。

《洪範》「初一、曰五行」句下:
一曰水, 二曰火, 三曰木, 四曰金, 五曰土。
水曰潤下,火曰炎上,木曰曲直,金曰從革,土爰稼穡。
潤下作鹹,炎上作苦,曲直作酸,從革作辛,稼穡作甘。


這段話中「行」字的自然義,其實亦不能說只是單純的指「五種元素」,而是和人的形體生命有一種緊密的對應關係。倘再參考《洪範》的後文,就知道「五行」之義不能單純理解為「五種元素」了。按「五行」之後為「五事」:

二、五事:一曰貌,二曰言,三曰視,四曰聽,五曰思。貌曰恭,言曰從,視曰明,聽曰聦,思曰睿。恭作肅,從作乂,明作晢,聦作謀,睿作聖。

「五事」列於「五行」之後,與「五行」為對應。故孔穎達《疏》引伏生《五行傳》:

貌屬木,言屬金,視屬火,聽屬水,思屬土。

「五行」之中,「土」的地位與「木金火水」略有不同。《周易‧繫辭傳》:「是故易有太極,是生兩儀,兩儀生四象,四象生八卦。」孔穎達《正義》說:

四象,謂金木水火,稟天地而有,故云兩儀生四象。土則分王四季,又地中之別。故唯云四象也。

又《禮記‧月令》亦以「金木水火」分主四季,春主木,夏主火,秋主金,冬主水,四季分述;唯「中央土」置於季夏之後。孔穎達《疏》解釋說:

夫四時五行,同是天地所生,而四時是氣,五行是物;氣是輕虛,所以麗天,物體質碍,所以屬地。四時係天,年有三百六十日,則春夏秋冬各分居九十日。五行分配四時,布於三百六十日間,以木配春,以火配夏,以金配秋,以水配冬,以土則每時輒寄王十八日也。雖每分寄,而位本未宜處於季夏之末,金火之間,故在此陳之也。

孔穎達「土」分王於四季的解釋,是有根據的。若以「五行」與「五事」相對應,則「五曰思」、「思曰睿」、「睿作聖」,亦應與前四者(即「貌言視聽」)屬不同層次。……..
……………..


《易經》(在此專指卦爻辭)中的「行」字其實亦含有抽象的含義。過去學者考證,或認為《易經》的「行」字皆指「道路」。這恐怕是囿於「行」字字形的本義以為說。事實上如上文分析,字形本義僅表述了「行」字意義的一端,西周初年經典中的「行」字,字義至為複雜。從這一點考察,我們幾乎可以確定將所有出現在卦爻辭的「行」字都解釋為「道路」是有問題的。當然,傳本《易經》成書於西周初期至中期。故《易經》中「行」字的用法,部分與《詩經》、《尚書》「周書」一致,是必然的。
……….
《易經》本以占卜為主,則必涉及人生行為的準則問題。而在上古文字不多、書寫不易的情況下,卦爻辭利用語文表述廣泛的哲理,自不得不從具體的含義,引申出抽象的意義。如〈震〉六三爻辭「震行无眚」,此處「行」字,也不是具體的行走、行動的意義,而是抽象的作用、施行之義。

更顯著的例子是常見於卦爻辭的「中行」。「中行」一詞,屈萬里解釋為「中路」、「中道」,將「行」字解釋為具體的「道路」。這應該是屈先生以甲骨文、金文、《詩》、《書》等語義互釋的解釋為基礎,也可以說是一種實證的解釋。不過就《易經》的義理體系而言,「中行」同時也蘊涵另一種抽象意義,指的是居於中位、或行於中位之意。

………..
………………
總結來說,《易經》的「行」字,有時是用具體的意義,如道路、行走;有時則用抽象的意義,如行動、施行。《易經》「行」字取義與《詩經》、《尚書》略有不同,和這部書屬於卜筮書、多涉及抽象之人生與自然之理,有直接關係。


《易傳》「行」字意義系統《易傳》中的「行」字或含有「行」字的詞語很多,如「志行」、「吉行」、「上行」、「大行」、「行有尚」、「時行」等。除了用作一般「行走」義外,其中有的直接指述爻位,如「志行」指陰爻位於陽爻之下;有的指爻的性質如吉凶之類;有的為動詞,也有的為名詞。茲將各種意義加以區分臚列 如下:

1.軌跡 2.運行 3.推行 4.行為、實踐
5.德行 6.發展 7.當行

…………..
…………………

該文結論說:

「從先秦經典「行」字字義綜合考察,「行」字兼有行走、道路、行列、德行、軌跡、行為等諸義,其中可以分為兩類,一類表述自然,一類表述人文(包括人的身體與文化表現)。「行」字本義無論釋為「行走」抑或「道路」都含有時間性、發展性的運動涵義,這也許是《易經》「中行」、《易傳》天行、上行、志行等各種更為抽象化、哲理化意義產生的基礎。春秋戰國屢屢出現「五行」一詞,均以「行」字所蘊含的運行、動作的精神為基礎,發展出「時行」一類的運行、循環的新意義。尤有進者,「五行」在《洪範》與《郭店楚簡》《五行》中都同時含有人文與自然的意義,這與先秦思想以「人」為宇宙中心的天人合一思想,有密切的關係。」


.


“五行”在《洪範》中已被明確為水、火、木、金、土,而且被認為是首要之事。在周幽王時,已將“五行”認定為構成萬物的五種基質。在《左傳》中也存在著“五行”,在這裡,他是被認為是“地之五行”與“五材”、地之生殖密切相關的。

  “五行”是關乎自然的呈現與持續運作。所謂“行”,鄭玄注曰:“行者,順天行氣也。”而《尚書》提到的“五行”則具有一定的象徵的意義——“行”。 “行”所指稱的無非是一種自然的“運行”,是依循著本身之為呈現所固有的一種規則而持續地運動,是一種自然的作為。當鯀以堵的方式來治理洪水時,帝要震怒,因為這是違反自然規律的作為,天命之降於禹,是因為禹因勢利導以治水,水性基本上就是流,阻流以治,自然破壞水性,壞了自然之性,定會引起天怒,因而也必導致人怨,是以夏啟伐有扈氏,認為所行之討伐是“惟恭行天之罰,左不攻於左,汝不恭命。右不攻於右,汝不恭命……”

  綜上所述,我們可以清楚的了解,“五行”意味著基礎物質;意味著萬物之宗。以上古人所云,實際在表達一種思想:不順“五行”而行,則將如有扈氏與鯀般,為天命所棄絕!雖有點唯心之嫌,但也並非不無道理。現實中比較明顯的例子,莫過於人類對自然資源的破壞因而遭受到的環境惡化、氣象無常的自然懲罰。總之,遇事依循自然,因事而治,一定會比盲目胡為要來的順暢。

  五行學說認為:宇宙萬物都由木、火、土、金、水五種基本物質的運行(運動)和變化所構成。它強調整體概念,描繪了事物的結構關係和運動形式。 “如果說陰陽是一種古代的對立統一學說,則五行可以說是一種原始的普通系統論。”這句話可以理解為,陰陽是純粹的對宇宙本源的哲學思辯,即“什麼是宇宙”,而五行則是對宇宙萬物運行規律的總結。

  中國西周末年,已經有了一種樸素唯物主義觀點的“五材說”。從《國語·鄭語》“以土與金、木、水、火雜,以成萬物”和《左傳》“天生五材,民並用之,廢一不可”到《尚書·洪範》“五行:一曰水,二曰火,三曰木,四曰金,五曰土。水曰潤下,火曰炎上,木曰曲直,金曰從革,土爰稼穡。潤下作咸,炎上作苦,曲直作酸,從革作辛,稼穡作甘。”的記載,開始把五行屬性抽像出來,推演到其他事物,構成一個固定的組合形式。在戰國晚期提出了五行相勝(克)相生的思想,且已把勝(克)、生的次序固定下來,形成了事物之間相互關聯的模式,自發地體現了事物內部的結構關係及其整體把握的思想。

  古代勞動人民通過長期的接觸和觀察,認識到五行中的每一行都有不同的性能。 “木曰曲直”,意思是木具有生長、升發的特性;“火曰炎上”,是火具有發熱、向上的特性;“土爰稼牆”,是指土具有種植莊稼,生化萬物的特性;“金曰從革”,是金具有肅殺、變革的特性;“水曰潤下”,是水俱有滋潤、向下的特性。古人基於這種認識,把宇宙間各種事物分別歸屬於五行,因此在概念上,已經不是木、火、土、金、水本身,而是一大類在特性上可相比擬的各種事物、現象所共有的抽象性能。


補上 陽明大的意思 謝謝陽明大解說
↑回到頂端↑
#2052544 - 2019-08-23 09:32:56 Re: 何休「卦氣說」
同人于野 離線
雙喜臨門
註冊: 2015-08-10
文章數: 2035
來自: 台北市
張貼者: 明陽

「卦氣」的排序是怎麼來的?



似乎規則未知?
_________________________
夫易,聖人之所以極深而研幾也。唯深也,故能通天下之志;唯幾也,故能成天下之務。

同人,唯君子能通天下之志。

君子學以聚之,問以辨之,寬以居之,仁以行之。

居寬老師 @命理論命平台 : https://ask.destiny.to/consultant/inpines/
↑回到頂端↑
#2052608 - 2019-08-24 03:02:50 Re: 何休「卦氣說」
明陽 離線
一元復始
註冊: 2018-01-16
文章數: 1244


「皇極」之辨



《西遊記》一開頭就講述了天地生成的運數,說「天開於子」、「地辟於丑」、「人生於寅」。這裡的天地生成之說是引用了邵子的理論,而這個理論是由《皇極經世》這本書所闡述的。


【維基百科】

《皇極經世》,北宋邵雍撰,是一部河洛數術之書。《皇極經世書》共十二卷六十四篇。首六卷《元會運世》三十四篇,次四卷《聲音律品》十六篇,次《觀物內篇》十二篇,末《觀物外篇》二篇。

邵雍窮三十年之精神,觀察天地自然之消長,推究宇宙萬物之原理,深研人事之變化,運用伏羲先天易數,把自然和人事加以有系統的組織,形成一種以數理為基礎的哲學。邵雍之子邵伯溫解釋《皇極經世》的意義:

「至大之謂皇,至中之謂極,至正之謂經,至變之謂世,大中至正應變無方之謂道」

,故「皇極經世」四字就是「道」的意思。

皇極之辨是南宋時,朱熹與陸九淵兩人的一場學校爭論。

「皇極」一語出自《尚書•洪範》,又稱「王極」,應劭注《漢志》曰:「皇,大;極,中也。」朱熹認為「皇極非說大中之道」,「皇是指人君,極便是指其身為天下做個樣子,使天下視之以為標準」。陸九淵不以為然,指出:「以極為『中』則為不明理,以極為『形』乃為明理乎?」朱熹與陸九淵就無極、太極、皇極之辨的爭論,朱熹寫有〈皇極辨〉,陸九淵寫了〈皇極講義〉,這些爭論最後都不了了之。

.............
↑回到頂端↑
#2052610 - 2019-08-24 03:16:17 Re: 何休「卦氣說」
明陽 離線
一元復始
註冊: 2018-01-16
文章數: 1244


「皇極」之辨(一)


吳震先生“宋代政治思想史上的“皇極”解釋——以朱熹《皇極辨》為中心”一文摘要說:

"皇極"是《尚書.洪範》中的一個重要概念,自漢唐以來直至朱熹以前,訓"皇極"為"大中"是主流解釋,然而朱熹在遭受極大政治打壓的晚年,毅然將《皇極辨》公諸於世,強調指出"皇極"應當解釋為君主必須以身作則,為天下樹立道德楷模。文章最後將朱熹的"皇極"新解置於當時的政治文化背景之,中試圖提出一種新的觀察,指出"皇極"詮釋之爭不僅是概念問題,更是當時的政治問題。
http://kns.cnki.net

 梁燕城先生“論中的哲學”一文說:
「極」,《說文》:「極,棟也」,即屋頂最高之棟樑,指最高之原理。徐鍇注曰:「極者屋脊之棟,今人謂高及甚為極,義出於此。又天地未分以前曰太極」。(明陽按:《易.繫辭》上:易有太極,是生兩儀。兩儀生四象,四象生八卦。疏:太極謂天地未分之前,元氣混而為一,即太初、太一也。)「極」字用於指宇宙,乃是指最 高最終極,為何用「中」去解「極」呢?因為 洪範篇就有「無偏無黨,王道蕩蕩,無黨無偏,王道平平」之說觀點,無偏與無黨就正是「中」的意思,王道以中道為本。這中道是宇宙終極真理的彰顯,故稱為「皇極」。 「皇」相類於至高至大之天,其稱為大,具有「至」的意思。「極」是終極真理,是宇宙之棟樑。「皇極」是指至高至大,至光榮廣博的,以中道為本之終極真理。這也是宇宙人生至終極的解釋。
http://crrs.org/w/wp-content/uploads/2015/11/s85-p104-DrLeung.pdf


陸九淵與朱熹之異同

陸九淵認為在天有太極,在地有皇極。他說:「皇極之建,彝倫之敘,反是則非,終古不易,是極是彝,根於人心,而塞乎天地」。那是將《尚書》的皇極與《周易》的太極合起來講,亦即闡明皇極作為人間治理之道,與作為宇宙本體之「太 極」是一至的,皇極「根於人心,而塞乎天地」,是根源於心性與宇宙。陸九淵論皇極繼承漢儒之說:「皇、大也,極,中也。洪範九疇,五居其中,故謂之極。是桓之大,充塞宇宙,天地以此而位,萬物以此而育。古先聖王,皇建其極,故能參天地,贊化育,凡民保之以作懿行息邪惡」。陸九淵正視皇極的本體論意義,並以政治之道來自聖王「參天地,贊化育」,是聖王對宇宙本體的掌握及參與,這是本體論與政治哲學的結合,象山先生對皇極精神瞭解非常全面準確。這是上古中國人對宇宙人生的整全視界,在宋代理學的繼承。

…..
朱熹並不同意用「中」解極,他說:「中,不可解做極。極無中意,只是在中,乃至極之所,為四向所標準,故因以為中。如屋極,亦只是在中,為四向所準。如建邦設都以為民極,亦只是中天下而立,為四方所標準。如『立我烝民,莫匪爾極』,來牟豈有中意!亦只是使人皆以此為準。如北極,如宸極,皆然。若只說中,則殊不見極之義矣」。
…………
↑回到頂端↑
#2052810 - 2019-08-25 13:16:57 Re: 何休「卦氣說」
明陽 離線
一元復始
註冊: 2018-01-16
文章數: 1244

"皇極" 為 "大中"


自漢唐以來直至朱熹以前,訓"皇極"為"大中"是主流解釋。

查《周易》經傳,"大中"一詞只出現在大有《彖辭》ㄧ次。

大有《彖辭》曰:「大有,柔得尊位,大中而上下應之,曰大有。其德剛健而文明,應乎天而時行,是以元亨。」

大有《彖辭》所謂的"大中"與"皇極"訓為"大中",二者有相關嗎?

在討論"大中"之前,還是先再來看一下"極"原本的造字之義:

小篆从木、亟聲。本義作「棟」解,乃屋頂正中之樑;故从木。又以亟本作「敏疾」解,含有急迫之意味;正中之樑即最高之樑,高則陡峻,並便於屋上之水向前後傾瀉;故極从亟聲。

"極"字與宫室的屋樑有關,而在《繫辭傳》裡有紀載這麼一條卦的取象:

《繫辭下傳》第二章:「上古穴居而野處,後世聖人易之以宮室,上棟下宇,以待風雨,蓋取諸大壯。」

造作宮室是取象自大壯卦,大壯《象辭》曰:「雷在天上,大壯;君子以非禮弗履。」

《象辭》「雷在天上」相應《繫辭》「上棟下宇,以待風雨」,而

大壯《象辭》所謂「非禮弗履」才是引人注意!

《序卦傳》:「物畜然後有禮,故受之以履。」

從《序卦傳》來看「禮」與履卦是有聯繫的!據此大壯《象辭》「非禮弗履」的「履」也是指履卦,而不是ㄧ般的語詞………

那麼大壯卦與「非禮弗履」的履卦,在取象上是怎麼聯繫的?
……………

回頭再來看大有卦,當大有上九動則為大壯卦,大有卦好像與"極"字宫室聯繫上了………


大有《彖辭》曰:「大有,柔得尊位,大中而上下應之,曰大有。」

「柔得尊位」當然是指六五爻而言,而《周易》爻之繫辭與「爻序」有相關,即大有六五爻是序大有九四之後………

大有九四之大畜,大畜的卦氣為「白露三候」,大畜的卦氣的最後一天,已界秋分

大畜《象辭》曰:「天在山中,大畜;君子以多識前言往行,以畜其德。」

「天在山中」是怎樣的象啊!

  大畜上九:「何天之衢,亨。」


附加檔案
大有.jpg


↑回到頂端↑
#2052815 - 2019-08-25 13:48:29 Re: 何休「卦氣說」
虛無實 離線
亢龍有悔
註冊: 2010-03-05
文章數: 719
張貼者: 明陽


「皇極」之辨(一)


吳震先生“宋代政治思想史上的“皇極”解釋——以朱熹《皇極辨》為中心”一文摘要說:

"皇極"是《尚書.洪範》中的一個重要概念,自漢唐以來直至朱熹以前,訓"皇極"為"大中"是主流解釋,然而朱熹在遭受極大政治打壓的晚年,毅然將《皇極辨》公諸於世,強調指出"皇極"應當解釋為君主必須以身作則,為天下樹立道德楷模。文章最後將朱熹的"皇極"新解置於當時的政治文化背景之,中試圖提出一種新的觀察,指出"皇極"詮釋之爭不僅是概念問題,更是當時的政治問題。
http://kns.cnki.net

 梁燕城先生“論中的哲學”一文說:
「極」,《說文》:「極,棟也」,即屋頂最高之棟樑,指最高之原理。徐鍇注曰:「極者屋脊之棟,今人謂高及甚為極,義出於此。又天地未分以前曰太極」。(明陽按:《易.繫辭》上:易有太極,是生兩儀。兩儀生四象,四象生八卦。疏:太極謂天地未分之前,元氣混而為一,即太初、太一也。)「極」字用於指宇宙,乃是指最 高最終極,為何用「中」去解「極」呢?因為 洪範篇就有「無偏無黨,王道蕩蕩,無黨無偏,王道平平」之說觀點,無偏與無黨就正是「中」的意思,王道以中道為本。這中道是宇宙終極真理的彰顯,故稱為「皇極」。 「皇」相類於至高至大之天,其稱為大,具有「至」的意思。「極」是終極真理,是宇宙之棟樑。「皇極」是指至高至大,至光榮廣博的,以中道為本之終極真理。這也是宇宙人生至終極的解釋。
http://crrs.org/w/wp-content/uploads/2015/11/s85-p104-DrLeung.pdf


陸九淵與朱熹之異同

陸九淵認為在天有太極,在地有皇極。他說:「皇極之建,彝倫之敘,反是則非,終古不易,是極是彝,根於人心,而塞乎天地」。那是將《尚書》的皇極與《周易》的太極合起來講,亦即闡明皇極作為人間治理之道,與作為宇宙本體之「太 極」是一至的,皇極「根於人心,而塞乎天地」,是根源於心性與宇宙。陸九淵論皇極繼承漢儒之說:「皇、大也,極,中也。洪範九疇,五居其中,故謂之極。是桓之大,充塞宇宙,天地以此而位,萬物以此而育。古先聖王,皇建其極,故能參天地,贊化育,凡民保之以作懿行息邪惡」。陸九淵正視皇極的本體論意義,並以政治之道來自聖王「參天地,贊化育」,是聖王對宇宙本體的掌握及參與,這是本體論與政治哲學的結合,象山先生對皇極精神瞭解非常全面準確。這是上古中國人對宇宙人生的整全視界,在宋代理學的繼承。

…..
朱熹並不同意用「中」解極,他說:「中,不可解做極。極無中意,只是在中,乃至極之所,為四向所標準,故因以為中。如屋極,亦只是在中,為四向所準。如建邦設都以為民極,亦只是中天下而立,為四方所標準。如『立我烝民,莫匪爾極』,來牟豈有中意!亦只是使人皆以此為準。如北極,如宸極,皆然。若只說中,則殊不見極之義矣」。
…………





據《尚書》,周武王起兵滅商後,他曾向箕子請教治國之道,箕子陳以“洪範九疇”。 “洪範九疇”的核心是第五疇“皇極”。何謂“皇極”呢?各家解釋不一,請看下面的舉例。
    (1)《尚書正義》(漢/孔安國,唐/孔穎達)
    【五,皇極:皇建其有極。大中之道,大立其有中,謂行九疇之義。 - - -
    正義曰:“皇”,大也。 “極”,中也。施政教,治下民,當使大得其中,無有邪僻,故演之雲大中者。 】
    (2)《東坡書傳》(北宋/蘇軾)
    【五,皇極:大而無際謂之皇。莊子曰,無門無旁,四達之皇。皇至而無余謂之極。子思子曰,喜怒哀樂之未發謂之中。道有進此者乎,故曰極,亦曰中。 - - -中則極,極則中,中、極一物也。學者知此則幾矣。
    皇建其有極。大立是道以為民極。 】
    (3)《書集傳》(南宋/蔡沈)
    【五、皇極:皇建其有極。 - - -
    皇,君。建,立也。極,猶“北極”之極,至極之義,標準之名,中立而四方之所取正焉者也。言人君當盡人倫之至。 - - -】
    (4)《尚書直解》(明/張居正)
    【五、皇極:皇建其有極。 - - -
    皇,是君。極,是至極,可以為法的道理。建,是立。 - - -
    箕子衍皇極之疇說道:“洛書次五中數,如何叫做建用皇極?蓋人君一身,乃天下臣民的表率,凡綱常倫理,言動事為之間,必須大中至正,盡善盡美,立個標准在上,然後天下之人,皆仰之為法則,所以說建其有極。- - -】
    (5)《日講書經解義》(清/庫勒納)
    【五、皇極:皇建其有極。斂時五福,用敷錫厥庶民。惟時厥庶民於汝極,錫汝保極。
    此一節書是箕子所衍皇極之疇也。皇,君也。極者,至極之義,標準之名。斂集也。五福即壽、富、康寜、好徳、考終也。敷,布也。錫,與也。保猶守也。 - - -】
    綜上所列,在漢、唐及北宋時代,“皇” 被解釋為“大”;直到南宋,“皇”才被解釋為“君”。對“皇”的不同解釋就引出一個問題:“皇極”一疇是強調君還是強調道(大中之道)?我認為,應是後者。

http://www.yuandao.com/thread-80411-1-1.html
↑回到頂端↑
#2052818 - 2019-08-25 13:53:06 Re: 何休「卦氣說」
虛無實 離線
亢龍有悔
註冊: 2010-03-05
文章數: 719
張貼者: 明陽

"皇極" 為 "大中"


自漢唐以來直至朱熹以前,訓"皇極"為"大中"是主流解釋。

查《周易》經傳,"大中"一詞只出現在大有《彖辭》ㄧ次。

大有《彖辭》曰:「大有,柔得尊位,大中而上下應之,曰大有。其德剛健而文明,應乎天而時行,是以元亨。」

大有《彖辭》所謂的"大中"與"皇極"訓為"大中",二者有相關嗎?

在討論"大中"之前,還是先再來看一下"極"原本的造字之義:

小篆从木、亟聲。本義作「棟」解,乃屋頂正中之樑;故从木。又以亟本作「敏疾」解,含有急迫之意味;正中之樑即最高之樑,高則陡峻,並便於屋上之水向前後傾瀉;故極从亟聲。

"極"字與宫室的屋樑有關,而在《繫辭傳》裡有紀載這麼一條卦的取象:

《繫辭下傳》第二章:「上古穴居而野處,後世聖人易之以宮室,上棟下宇,以待風雨,蓋取諸大壯。」

造作宮室是取象自大壯卦,大壯《象辭》曰:「雷在天上,大壯;君子以非禮弗履。」

《象辭》「雷在天上」相應《繫辭》「上棟下宇,以待風雨」,而

大壯《象辭》所謂「非禮弗履」才是引人注意!

《序卦傳》:「物畜然後有禮,故受之以履。」

從《序卦傳》來看「禮」與履卦是有聯繫的!據此大壯《象辭》「非禮弗履」的「履」也是指履卦,而不是ㄧ般的語詞………

那麼大壯卦與「非禮弗履」的履卦,在取象上是怎麼聯繫的?
……………

回頭再來看大有卦,當大有上九動則為大壯卦,大有卦好像與"極"字宫室聯繫上了………


大有《彖辭》曰:「大有,柔得尊位,大中而上下應之,曰大有。」

「柔得尊位」當然是指六五爻而言,而《周易》爻之繫辭與「爻序」有相關,即大有六五爻是序大有九四之後………

大有九四之大畜,大畜的卦氣為「白露三候」,大畜的卦氣的最後一天,已界秋分

大畜《象辭》曰:「天在山中,大畜;君子以多識前言往行,以畜其德。」

「天在山中」是怎樣的象啊!

  大畜上九:「何天之衢,亨。」



第四,王權的建立及施用都應當遵行“中”的原則( “中道” ) 。 首先,在權力行使的過程中不容臣下僭越和侵犯王權, “惟闢作威作福玉食,臣無有作威作福玉食” ,從而保證了王權的至高無上性。 對民人賜之以五福,或者罰之以六殛,這是天子專有的權力,臣下不得染指;否則,王權旁落,民心轉移,民畏轉向,就會導致官僚系統的失控,甚至君臣易位的嚴重後果。 其次,天子以“中道”來考察民人行為的善惡及做出相應的賞罰,且賞罰應當適度和區別具體情況。 在此, “王道”本身即是自然中正的準則( “中道” ),百姓( “人” )和“正人”即應根據“中道”來踐行王道。 再次,一方面民人有責任遵從“皇極” , “會其有極,歸其有極” ,如此以趨近天子的恩光;另一方面天子有義務為人民盡心服務, “天子作民父母,以為天下王”。 “作民父母”的觀念,成為此後中國人對於君王政治角色的基本要求之一。 一般說來,父母對於子女的呵護和關愛是全心全意的,出自義務。 《洪範》“作民父母”與《康誥》“若保赤子”同義,都屬於古代中國民本政治的重要命題。 它們後來著重受到儒家的繼承和發揮,這可以參看《孟子》和《大學》二書。 最後,天子對於王權的使用,還涉及在手段上應當如何統治臣下的問題,由此《洪範》提出了所謂“乂用三德”之說。
清華大學(中國)哲學系
↑回到頂端↑
#2053039 - 2019-08-27 06:40:01 Re: 何休「卦氣說」
Amychen 離線
或躍在淵
註冊: 2018-02-28
文章數: 335

「皇極」與「黃極」


古書載赤道有「極」,稱「北極」或「赤極」,黃道則不聞有「極」……….

《尚書.洪範》「皇極」訓「大中」………

「皇極」與「黃極」是諧音………..

查西漢揚雄《太玄》一書,設八十一首準《易經》64卦氣之序……..

《太玄》書中有「黃心」、「黃中」之詞………..

「黃心」是指黃道的圓心嗎?

《太玄》書中的「黃中」,與坤卦《文言》「黃中通理」的「黃中」,文義相同嗎?

坤卦《文言》:「君子黃中通理,正位居體,美在其中,而暢於四支,發於事業,美之至也。」


西漢焦延壽《易林》林條有「大極」、「皇中」,參:家人之需、歸妹之需、兌之小畜諸條。

「生有聖德 上配大極 靈建 授我以福。」

《易林》的「皇中」與「黃中」其義相通嗎?

問題僅提供網友參考…….
↑回到頂端↑

Page 2 of 4 < 1 2 3 4 >




本站是個命理討論的園地,如果您要問命,請務必詳閱各板板規,遵守發問規則,不要只留個生日或是命盤, 其他什麼都沒提。貼命盤的方法請特別注意算完命盤後的文字說明,不要貼個沒人看懂歪七扭八的命盤, 貼錯命盤及未遵守板規者,文章很有可能被不預警刪除 另外,如果您提了問題,而有人回覆的話,不論對與錯,請務必多上來回應論命者, 我們不歡迎那種提了問題就等人回答,也不回應的人。我們需要的是,「良好的互動」及「長期的追蹤」。
本站大多數的討論區都得要註冊才能發言,您若是要張貼討論,請務必註冊為使用者, 如果您忘了您的密碼,請在登入」的畫面, 輸入您的帳號,再按一下我忘記我的密碼了」, 此時系統會寄一封信到您當時註冊的 Email 信箱裡面, 裡面則附有一個臨時密碼,請您拿到密碼後用此臨時密碼登入。登入之後可以在 編輯個人檔案」裡面修改成您習慣的密碼。
logo
欣洋網路有限公司